Datasets:
ArXiv:
License:
update
Browse files- README.md +5 -5
- data/pib.jsonl +0 -0
- data/qed_amara.jsonl +3 -0
- data/ro_sts_parallel.jsonl +3 -0
- data/spc.jsonl +3 -0
- dataset_details.md +193 -3
- docs/picture/qed_amara_text_length.jpg +3 -0
- docs/picture/ro_sts_parallel_text_length.jpg +3 -0
- docs/picture/spc_text_length.jpg +3 -0
- examples/make_subset_details.py +1 -1
- examples/preprocess/preprocess_pib.py +13 -11
- examples/preprocess/preprocess_qed_amara.py +99 -0
- examples/preprocess/preprocess_ro_sts_parallel.py +86 -0
- examples/preprocess/preprocess_setimes.py +140 -0
- examples/preprocess/preprocess_spc.py +99 -0
- examples/preprocess/preprocess_tanzil.py +99 -0
- examples/preprocess/preprocess_wmt19.py +104 -0
- language_identification.py +10 -0
- load_data.md +7 -2
README.md
CHANGED
|
@@ -55,8 +55,8 @@ Tips:
|
|
| 55 |
| menyo20k_mt | [menyo20k_mt](https://arxiv.org/abs/2103.08647v3) | TRAIN: 19899, VALID: 6655, TEST: 13148 | MENYO-20k 是一个多域并行数据集,其中的文本来自新闻文章、ted 演讲、电影文字记录、广播文字记录、科技文本以及其他由网络和专业翻译人员策划的短文。 | [menyo20k_mt](https://huggingface.co/datasets/menyo20k_mt) |
|
| 56 |
| pib | [CVIT-PIB](https://arxiv.org/abs/2008.04860) | | 该数据集是 11 种印度语言的大规模句子对齐语料库,即: CVIT-PIB 语料库是印度语言可用的最大多语言语料库。 | [pib](https://huggingface.co/datasets/pib) |
|
| 57 |
| poleval2019_mt | | | PolEval 是一项受 SemEval 启发的波兰语自然语言处理工具评估活动。 | [poleval2019_mt](https://huggingface.co/datasets/poleval2019_mt) |
|
| 58 |
-
| wmt19 | [statmt.org](https://www.statmt.org/wmt19/translation-task.html) |
|
| 59 |
-
| ro_sts_parallel | |
|
| 60 |
|
| 61 |
|
| 62 |
|
|
@@ -100,9 +100,9 @@ https://opus.nlpl.eu/
|
|
| 100 |
| para_crawl | [ParaCrawl](https://opus.nlpl.eu/ParaCrawl/corpus/version/ParaCrawl); [ParaCrawl](https://aclanthology.org/2020.acl-main.417.pdf) | | 欧洲官方语言的网络规模并行语料库。 | [para_crawl](https://huggingface.co/datasets/para_crawl) |
|
| 101 |
| php | [PHP](https://opus.nlpl.eu/PHP/corpus/version/PHP) | TRAIN: 44007 | 最初从 http://se.php.net/download-docs.php 中提取的并行语料库。该语料库相当嘈杂。 | [php](https://huggingface.co/datasets/php) |
|
| 102 |
| tatoeba | [Tatoeba](https://opus.nlpl.eu/Tatoeba/corpus/version/Tatoeba); [tatoeba](https://tatoeba.org/); [Tatoeba Paper](https://arxiv.org/abs/1812.10464v2) | TRAIN: 702895 | Tatoeba 是句子和翻译的集合。 | [tatoeba](https://huggingface.co/datasets/tatoeba) |
|
| 103 |
-
| qed_amara | [QED](https://opus.nlpl.eu/QED/corpus/version/QED) |
|
| 104 |
-
| setimes | [SETIMES](https://opus.nlpl.eu/SETIMES/corpus/version/SETIMES) |
|
| 105 |
-
| spc | [SPC](https://opus.nlpl.eu/SPC/corpus/version/SPC) |
|
| 106 |
| tanzil | [Tanzil](https://opus.nlpl.eu/Tanzil/corpus/version/Tanzil) | 样本个数 | | [tanzil](https://huggingface.co/datasets/tanzil) |
|
| 107 |
|
| 108 |
|
|
|
|
| 55 |
| menyo20k_mt | [menyo20k_mt](https://arxiv.org/abs/2103.08647v3) | TRAIN: 19899, VALID: 6655, TEST: 13148 | MENYO-20k 是一个多域并行数据集,其中的文本来自新闻文章、ted 演讲、电影文字记录、广播文字记录、科技文本以及其他由网络和专业翻译人员策划的短文。 | [menyo20k_mt](https://huggingface.co/datasets/menyo20k_mt) |
|
| 56 |
| pib | [CVIT-PIB](https://arxiv.org/abs/2008.04860) | | 该数据集是 11 种印度语言的大规模句子对齐语料库,即: CVIT-PIB 语料库是印度语言可用的最大多语言语料库。 | [pib](https://huggingface.co/datasets/pib) |
|
| 57 |
| poleval2019_mt | | | PolEval 是一项受 SemEval 启发的波兰语自然语言处理工具评估活动。 | [poleval2019_mt](https://huggingface.co/datasets/poleval2019_mt) |
|
| 58 |
+
| wmt19 | [statmt.org](https://www.statmt.org/wmt19/translation-task.html) | | 我们的目标是尽可能使用公开的数据源。我们的训练数据主要来源是Europarl 语料库、 UN 语料库、新闻评论语料库和 ParaCrawl语料库。我们还发布了单语 新闻抓取语料库。将提供其他特定语言的语料库。 | [wmt/wmt19](https://huggingface.co/datasets/wmt/wmt19) |
|
| 59 |
+
| ro_sts_parallel | | TRAIN: 21226, VALID: 5470, TEST: 4693 | 我们提出 RO-STS-Parallel - 通过将 STS 英语数据集翻译成罗马尼亚语而获得的并行罗马尼亚语-英语数据集。 | [ro_sts_parallel](https://huggingface.co/datasets/ro_sts_parallel) |
|
| 60 |
|
| 61 |
|
| 62 |
|
|
|
|
| 100 |
| para_crawl | [ParaCrawl](https://opus.nlpl.eu/ParaCrawl/corpus/version/ParaCrawl); [ParaCrawl](https://aclanthology.org/2020.acl-main.417.pdf) | | 欧洲官方语言的网络规模并行语料库。 | [para_crawl](https://huggingface.co/datasets/para_crawl) |
|
| 101 |
| php | [PHP](https://opus.nlpl.eu/PHP/corpus/version/PHP) | TRAIN: 44007 | 最初从 http://se.php.net/download-docs.php 中提取的并行语料库。该语料库相当嘈杂。 | [php](https://huggingface.co/datasets/php) |
|
| 102 |
| tatoeba | [Tatoeba](https://opus.nlpl.eu/Tatoeba/corpus/version/Tatoeba); [tatoeba](https://tatoeba.org/); [Tatoeba Paper](https://arxiv.org/abs/1812.10464v2) | TRAIN: 702895 | Tatoeba 是句子和翻译的集合。 | [tatoeba](https://huggingface.co/datasets/tatoeba) |
|
| 103 |
+
| qed_amara | [QED](https://opus.nlpl.eu/QED/corpus/version/QED) | TRAIN: 4183836 | | [qed_amara](https://huggingface.co/datasets/qed_amara) |
|
| 104 |
+
| setimes | [SETIMES](https://opus.nlpl.eu/SETIMES/corpus/version/SETIMES) | | 英语和东南欧语言平行语料库 | [setimes](https://huggingface.co/datasets/setimes) |
|
| 105 |
+
| spc | [SPC](https://opus.nlpl.eu/SPC/corpus/version/SPC) | TRAIN: 98327 | | [spc](https://huggingface.co/datasets/spc) |
|
| 106 |
| tanzil | [Tanzil](https://opus.nlpl.eu/Tanzil/corpus/version/Tanzil) | 样本个数 | | [tanzil](https://huggingface.co/datasets/tanzil) |
|
| 107 |
|
| 108 |
|
data/pib.jsonl
DELETED
|
File without changes
|
data/qed_amara.jsonl
ADDED
|
@@ -0,0 +1,3 @@
|
|
|
|
|
|
|
|
|
|
|
|
|
| 1 |
+
version https://git-lfs.github.com/spec/v1
|
| 2 |
+
oid sha256:60618e6fb0434283f8db9b16ef5aed3a26c10274ace68c6f9f1217d2b243666f
|
| 3 |
+
size 655462579
|
data/ro_sts_parallel.jsonl
ADDED
|
@@ -0,0 +1,3 @@
|
|
|
|
|
|
|
|
|
|
|
|
|
| 1 |
+
version https://git-lfs.github.com/spec/v1
|
| 2 |
+
oid sha256:b53f8e142dbf2b638d2e5fe7ccab3f56df46c3540637aabb7991017610a1329c
|
| 3 |
+
size 4757386
|
data/spc.jsonl
ADDED
|
@@ -0,0 +1,3 @@
|
|
|
|
|
|
|
|
|
|
|
|
|
| 1 |
+
version https://git-lfs.github.com/spec/v1
|
| 2 |
+
oid sha256:cac9e135432501855d0f7a5a03378aae169c371bdf04c8b94abb4cfa7fd8f24d
|
| 3 |
+
size 14645493
|
dataset_details.md
CHANGED
|
@@ -1811,9 +1811,142 @@ sv: 891
|
|
| 1811 |

|
| 1812 |
|
| 1813 |
|
| 1814 |
-
####
|
| 1815 |
以下都是 train 训练集的信息
|
| 1816 |
|
|
|
|
|
|
|
|
|
|
|
|
|
|
|
|
|
|
|
|
|
|
|
|
|
|
|
|
|
|
|
|
|
|
|
|
|
|
|
|
|
|
|
|
|
|
|
|
|
|
|
|
|
|
|
|
|
|
|
|
|
|
|
|
|
|
|
|
|
|
|
|
|
|
|
|
|
|
|
|
|
|
|
|
|
|
|
|
|
|
|
|
|
|
|
|
|
|
|
|
|
|
|
|
|
|
|
|
|
|
|
|
|
|
|
|
|
|
|
|
|
|
|
|
|
|
|
|
|
|
|
|
|
|
|
|
|
|
|
|
|
|
|
|
|
|
|
|
|
|
|
|
|
|
|
|
|
|
|
|
|
|
|
|
|
|
|
|
|
|
|
|
|
|
|
|
|
|
|
|
|
|
|
|
|
|
|
|
|
|
|
|
|
|
|
|
|
|
|
|
|
|
|
|
|
|
|
|
|
|
|
|
|
|
|
|
|
|
|
|
|
|
|
|
|
|
|
|
|
|
|
|
|
|
|
|
|
|
|
|
|
|
|
|
|
|
|
|
|
|
|
|
|
|
|
|
|
|
|
|
|
|
|
|
|
|
|
|
|
|
|
|
|
|
|
|
|
|
|
|
|
|
|
|
|
|
|
|
|
|
|
|
|
|
|
|
|
|
|
|
|
|
|
|
|
|
|
|
|
|
|
|
|
|
|
|
|
|
|
|
|
|
|
|
|
|
|
|
|
|
|
|
|
|
|
|
|
|
|
|
|
|
|
|
|
|
|
|
|
|
|
|
|
|
|
|
|
|
|
|
|
|
|
|
|
|
|
|
|
|
|
|
|
|
|
|
|
|
|
|
|
|
|
|
|
|
|
|
|
|
|
|
|
|
|
|
|
|
|
|
| 1817 |
|
| 1818 |
```text
|
| 1819 |
语种数量:
|
|
@@ -1822,10 +1955,8 @@ no: 79846
|
|
| 1822 |
da: 79844
|
| 1823 |
```
|
| 1824 |
|
| 1825 |
-
|
| 1826 |
样本示例:
|
| 1827 |
|
| 1828 |
-
|
| 1829 |
| 数据 | 语种 | 样本 |
|
| 1830 |
| :---: | :---: | :---: |
|
| 1831 |
| scandi_langid | no | Det høres flott ut, men hvem sa at det skal være lett? |
|
|
@@ -1872,6 +2003,65 @@ da: 79844
|
|
| 1872 |

|
| 1873 |
|
| 1874 |
|
|
|
|
|
|
|
|
|
|
|
|
|
|
|
|
|
|
|
|
|
|
|
|
|
|
|
|
|
|
|
|
|
|
|
|
|
|
|
|
|
|
|
|
|
|
|
|
|
|
|
|
|
|
|
|
|
|
|
|
|
|
|
|
|
|
|
|
|
|
|
|
|
|
|
|
|
|
|
|
|
|
|
|
|
|
|
|
|
|
|
|
|
|
|
|
|
|
|
|
|
|
|
|
|
|
|
|
|
|
|
|
|
|
|
|
|
|
|
|
|
|
|
|
|
|
|
|
|
|
|
|
|
|
|
|
|
|
|
|
|
|
|
|
|
|
|
|
|
|
|
|
|
|
|
|
|
|
|
|
|
|
|
|
|
|
|
|
|
|
|
|
|
|
|
|
|
|
| 1875 |
#### stsb_multi_mt
|
| 1876 |
以下都是 train 训练集的信息
|
| 1877 |
|
|
|
|
| 1811 |

|
| 1812 |
|
| 1813 |
|
| 1814 |
+
#### qed_amara
|
| 1815 |
以下都是 train 训练集的信息
|
| 1816 |
|
| 1817 |
+
```text
|
| 1818 |
+
语种数量:
|
| 1819 |
+
ar: 573873
|
| 1820 |
+
ko: 570071
|
| 1821 |
+
ja: 476512
|
| 1822 |
+
en: 469301
|
| 1823 |
+
es: 415296
|
| 1824 |
+
it: 411257
|
| 1825 |
+
de: 374472
|
| 1826 |
+
fr: 372513
|
| 1827 |
+
he: 262705
|
| 1828 |
+
nl: 257836
|
| 1829 |
+
```
|
| 1830 |
+
|
| 1831 |
+
样本示例:
|
| 1832 |
+
|
| 1833 |
+
| 数据 | 语种 | 样本 |
|
| 1834 |
+
| :---: | :---: | :---: |
|
| 1835 |
+
| qed_amara | ar | قد تعتقد أنك تعرف |
|
| 1836 |
+
| qed_amara | ar | الكثير عن الأمريكيين الأصليين من الأفلام المشهورة |
|
| 1837 |
+
| qed_amara | ar | والكتب |
|
| 1838 |
+
| qed_amara | ko | 여러분은 미국 원주민에 대해 |
|
| 1839 |
+
| qed_amara | ko | 유명한 영화나 |
|
| 1840 |
+
| qed_amara | ko | 책이나, |
|
| 1841 |
+
| qed_amara | de | Kunst muss schön sein. |
|
| 1842 |
+
| qed_amara | de | Künstler müssen schön sein. |
|
| 1843 |
+
| qed_amara | de | Kunst muss schön sein... |
|
| 1844 |
+
| qed_amara | fr | Art doit être beau. |
|
| 1845 |
+
| qed_amara | fr | Artiste doit être beau. |
|
| 1846 |
+
| qed_amara | fr | L'art doit être beau... (Grommèle) |
|
| 1847 |
+
| qed_amara | es | Así que ahora es el momento para el primer concurso sobre mutación. |
|
| 1848 |
+
| qed_amara | es | En una prueba anterior, definimos los títeres variables para sostener 3 cadenas, cuerdas Moe, Larry y Curly |
|
| 1849 |
+
| qed_amara | es | Sin embargo, en algunas de las películas Stooges, |
|
| 1850 |
+
| qed_amara | it | E' il momento del primo quiz riguardo la mutazione. |
|
| 1851 |
+
| qed_amara | it | Nel quiz precedente abbiamo definito la variabile 'stooges' per contenere tre stringhe: 'Moe' , 'Larry' e 'Curly' . |
|
| 1852 |
+
| qed_amara | it | Ma in alcuni film sugli Stooges |
|
| 1853 |
+
| qed_amara | en | So now it's time for the first quiz about mutation. |
|
| 1854 |
+
| qed_amara | en | In a previous quiz, we defined the variable stooges to hold 3 strings, strings Moe, Larry and Curly. |
|
| 1855 |
+
| qed_amara | en | But in some of the Stooges films, |
|
| 1856 |
+
| qed_amara | ja | 前の小テストでは文字列Moe、Larry、Curlyの |
|
| 1857 |
+
| qed_amara | ja | 3つの文字列を保持するリストstoogesを定義しました しかし「Three Stooges」ではカーリーの代わりに シェンプが登場する回もありました |
|
| 1858 |
+
| qed_amara | ja | なのでこの小テストでは |
|
| 1859 |
+
| qed_amara | he | אתם אולי חושבים שאתם יודעים הרבה על ילידים אמריקאים דרך סרטים פופולריים, ספרים, |
|
| 1860 |
+
| qed_amara | he | אבל מסתבר שהרבה ממה שאנחנו חושבים שאנחנו יודעים על דמויות ילידיות אמריקאיות מפורסמות |
|
| 1861 |
+
| qed_amara | he | לא בדיוק נכון. קחו את סקאג'אוואה לדוגמה. אתם בטח זוכרים אותה |
|
| 1862 |
+
| qed_amara | nl | Je denkt dat je veel weet over inheemse Amerikanen door populaire films, boeken en lessen op school, maar het blijkt dat veel van wat we denken te weten over inheemse Amerikaanse figuren niet helemaal juist is. |
|
| 1863 |
+
| qed_amara | nl | Neem bijvoorbeeld Sacajewea. |
|
| 1864 |
+
| qed_amara | nl | Je herinnert je waarschijnlijk een mooie Indiaanse vrouw die een exotisch leven leidde en diende als de alwetende gids voor de expeditie van Lewis en Clark, toch? |
|
| 1865 |
+
|
| 1866 |
+
<details>
|
| 1867 |
+
<summary>文本长度</summary>
|
| 1868 |
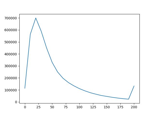
+
<pre><code>0-10: 114213
|
| 1869 |
+
10-20: 563838
|
| 1870 |
+
20-30: 699924
|
| 1871 |
+
30-40: 589120
|
| 1872 |
+
40-50: 447887
|
| 1873 |
+
50-60: 330009
|
| 1874 |
+
60-70: 249652
|
| 1875 |
+
70-80: 196826
|
| 1876 |
+
80-90: 160826
|
| 1877 |
+
90-100: 133670
|
| 1878 |
+
100-110: 110869
|
| 1879 |
+
110-120: 92294
|
| 1880 |
+
120-130: 76834
|
| 1881 |
+
130-140: 64563
|
| 1882 |
+
140-150: 53572
|
| 1883 |
+
150-160: 46013
|
| 1884 |
+
160-170: 38617
|
| 1885 |
+
170-180: 32304
|
| 1886 |
+
180-190: 27173
|
| 1887 |
+
190-200: 22835
|
| 1888 |
+
200-210: 132797
|
| 1889 |
+
</code></pre>
|
| 1890 |
+
</details>
|
| 1891 |
+
|
| 1892 |
+
文本长度统计图像:
|
| 1893 |
+
|
| 1894 |
+

|
| 1895 |
+
|
| 1896 |
+
|
| 1897 |
+
#### ro_sts_parallel
|
| 1898 |
+
以下都是 train 训练集的信息
|
| 1899 |
+
|
| 1900 |
+
```text
|
| 1901 |
+
语种数量:
|
| 1902 |
+
ro: 10687
|
| 1903 |
+
en: 10539
|
| 1904 |
+
```
|
| 1905 |
+
|
| 1906 |
+
样本示例:
|
| 1907 |
+
|
| 1908 |
+
| 数据 | 语种 | 样本 |
|
| 1909 |
+
| :---: | :---: | :---: |
|
| 1910 |
+
| ro_sts_parallel | en | A plane is taking off. |
|
| 1911 |
+
| ro_sts_parallel | en | An air plane is taking off. |
|
| 1912 |
+
| ro_sts_parallel | en | A man is playing a large flute. |
|
| 1913 |
+
| ro_sts_parallel | ro | Un avion decolează. |
|
| 1914 |
+
| ro_sts_parallel | ro | Un avion este în curs de decolare. |
|
| 1915 |
+
| ro_sts_parallel | ro | Un bărbat cântă la un flaut mare. |
|
| 1916 |
+
|
| 1917 |
+
<details>
|
| 1918 |
+
<summary>文本长度</summary>
|
| 1919 |
+
<pre><code>0-10: 1
|
| 1920 |
+
10-20: 177
|
| 1921 |
+
20-30: 1996
|
| 1922 |
+
30-40: 3553
|
| 1923 |
+
40-50: 4020
|
| 1924 |
+
50-60: 3211
|
| 1925 |
+
60-70: 2033
|
| 1926 |
+
70-80: 1378
|
| 1927 |
+
80-90: 931
|
| 1928 |
+
90-100: 728
|
| 1929 |
+
100-110: 557
|
| 1930 |
+
110-120: 527
|
| 1931 |
+
120-130: 413
|
| 1932 |
+
130-140: 347
|
| 1933 |
+
140-150: 314
|
| 1934 |
+
150-160: 248
|
| 1935 |
+
160-170: 235
|
| 1936 |
+
170-180: 175
|
| 1937 |
+
180-190: 112
|
| 1938 |
+
190-200: 86
|
| 1939 |
+
200-210: 184
|
| 1940 |
+
</code></pre>
|
| 1941 |
+
</details>
|
| 1942 |
+
|
| 1943 |
+
文本长度统计图像:
|
| 1944 |
+
|
| 1945 |
+

|
| 1946 |
+
|
| 1947 |
+
|
| 1948 |
+
#### scandi_langid
|
| 1949 |
+
以下都是 train 训练集的信息
|
| 1950 |
|
| 1951 |
```text
|
| 1952 |
语种数量:
|
|
|
|
| 1955 |
da: 79844
|
| 1956 |
```
|
| 1957 |
|
|
|
|
| 1958 |
样本示例:
|
| 1959 |
|
|
|
|
| 1960 |
| 数据 | 语种 | 样本 |
|
| 1961 |
| :---: | :---: | :---: |
|
| 1962 |
| scandi_langid | no | Det høres flott ut, men hvem sa at det skal være lett? |
|
|
|
|
| 2003 |

|
| 2004 |
|
| 2005 |
|
| 2006 |
+
#### spc
|
| 2007 |
+
以下都是 train ��练集的信息
|
| 2008 |
+
|
| 2009 |
+
```text
|
| 2010 |
+
语种数量:
|
| 2011 |
+
en: 54132
|
| 2012 |
+
af: 35214
|
| 2013 |
+
el: 6784
|
| 2014 |
+
zh: 2197
|
| 2015 |
+
```
|
| 2016 |
+
|
| 2017 |
+
样本示例:
|
| 2018 |
+
|
| 2019 |
+
| 数据 | 语种 | 样本 |
|
| 2020 |
+
| :---: | :---: | :---: |
|
| 2021 |
+
| spc | af | STAATSKOERANT, 1 JULIE 2008 No. 31197 3 |
|
| 2022 |
+
| spc | af | van die |
|
| 2023 |
+
| spc | af | President van die Republiek van Suid-Afrika |
|
| 2024 |
+
| spc | en | Government Gazettee, 1 JULY 2008 No. 31197 3 |
|
| 2025 |
+
| spc | en | by the |
|
| 2026 |
+
| spc | en | President of the Republic of South Africa |
|
| 2027 |
+
| spc | el | Το Συµβούλιο είναι ο κύριος φορέας λήψης των πολιτικών αποφάσεων της Ευρωπαϊκής Ένωσης. |
|
| 2028 |
+
| spc | el | Οι υπουργοί των κρατών µελών συνεδριάζουν στο Συµβούλιο της Ευρωπαϊκής Ένωσης. |
|
| 2029 |
+
| spc | el | Ανάλογα µε τα θέµατα της ηµερήσιας διάταξης, κάθε χώρα εκπροσωπείται από τον αρµόδιο για το εκάστοτε θέµα υπουργό (εξωτερικών υποθέσεων, οικονοµικών, κοινωνικών υποθέσεων, µεταφορών, γεωργίας, κλπ.). |
|
| 2030 |
+
| spc | zh | 中国 证券 监督 管理 委员会 令 第53 号 |
|
| 2031 |
+
| spc | zh | < 上市 公司 重大 资产 重组 管理 办法 > 已经 2008 年 3月 24日 中国 证券 监督 管理 委员会 第224 次 主席 办公会议 审议 通过 , 现 予 公布 , 自 2008 年 5月 18日 起 施行 . |
|
| 2032 |
+
| spc | zh | 中国 证券 监督 管理 委员会 主席 : 尚福林 |
|
| 2033 |
+
|
| 2034 |
+
<details>
|
| 2035 |
+
<summary>文本长度</summary>
|
| 2036 |
+
<pre><code>0-10: 10809
|
| 2037 |
+
10-20: 26199
|
| 2038 |
+
20-30: 14787
|
| 2039 |
+
30-40: 9025
|
| 2040 |
+
40-50: 5463
|
| 2041 |
+
50-60: 3631
|
| 2042 |
+
60-70: 2934
|
| 2043 |
+
70-80: 3240
|
| 2044 |
+
80-90: 2907
|
| 2045 |
+
90-100: 1547
|
| 2046 |
+
100-110: 1347
|
| 2047 |
+
110-120: 1209
|
| 2048 |
+
120-130: 1169
|
| 2049 |
+
130-140: 1111
|
| 2050 |
+
140-150: 986
|
| 2051 |
+
150-160: 957
|
| 2052 |
+
160-170: 941
|
| 2053 |
+
170-180: 834
|
| 2054 |
+
180-190: 784
|
| 2055 |
+
190-200: 728
|
| 2056 |
+
200-210: 7719
|
| 2057 |
+
</code></pre>
|
| 2058 |
+
</details>
|
| 2059 |
+
|
| 2060 |
+
文本长度统计图像:
|
| 2061 |
+
|
| 2062 |
+

|
| 2063 |
+
|
| 2064 |
+
|
| 2065 |
#### stsb_multi_mt
|
| 2066 |
以下都是 train 训练集的信息
|
| 2067 |
|
docs/picture/qed_amara_text_length.jpg
ADDED
|
Git LFS Details
|
docs/picture/ro_sts_parallel_text_length.jpg
ADDED
|
Git LFS Details
|
docs/picture/spc_text_length.jpg
ADDED
|
Git LFS Details
|
examples/make_subset_details.py
CHANGED
|
@@ -12,7 +12,7 @@ from project_settings import project_path
|
|
| 12 |
|
| 13 |
def get_args():
|
| 14 |
parser = argparse.ArgumentParser()
|
| 15 |
-
parser.add_argument("--dataset_name", default="
|
| 16 |
parser.add_argument(
|
| 17 |
"--dataset_cache_dir",
|
| 18 |
default=(project_path / "hub_datasets").as_posix(),
|
|
|
|
| 12 |
|
| 13 |
def get_args():
|
| 14 |
parser = argparse.ArgumentParser()
|
| 15 |
+
parser.add_argument("--dataset_name", default="spc", type=str)
|
| 16 |
parser.add_argument(
|
| 17 |
"--dataset_cache_dir",
|
| 18 |
default=(project_path / "hub_datasets").as_posix(),
|
examples/preprocess/preprocess_pib.py
CHANGED
|
@@ -38,20 +38,22 @@ def main():
|
|
| 38 |
args = get_args()
|
| 39 |
|
| 40 |
name_list = [
|
| 41 |
-
"or-ur",
|
| 42 |
-
"
|
| 43 |
-
"bn-
|
| 44 |
-
"en-
|
| 45 |
-
"
|
| 46 |
-
"
|
| 47 |
-
"
|
| 48 |
-
"
|
| 49 |
-
"
|
| 50 |
-
"
|
|
|
|
|
|
|
| 51 |
"gu-or", "en-gu", "hi-mr", "mr-ta", "en-mr"
|
| 52 |
]
|
| 53 |
|
| 54 |
-
# TODO:
|
| 55 |
text_set = set()
|
| 56 |
counter = defaultdict(int)
|
| 57 |
with open(args.output_file, "w", encoding="utf-8") as f:
|
|
|
|
| 38 |
args = get_args()
|
| 39 |
|
| 40 |
name_list = [
|
| 41 |
+
"or-ur",
|
| 42 |
+
"ml-or",
|
| 43 |
+
"bn-ta", "gu-mr", "hi-or",
|
| 44 |
+
"en-or", "mr-ur", "en-ta", "hi-ta", "bn-en",
|
| 45 |
+
"bn-or", "ml-ta", "gu-ur", "bn-ml", "ml-pa",
|
| 46 |
+
"en-pa", "bn-hi", "hi-pa", "gu-te", "pa-ta",
|
| 47 |
+
"hi-ml", "or-te", "en-ml", "en-hi", "bn-pa",
|
| 48 |
+
"mr-te", "mr-pa", "bn-te", "gu-hi", "ta-ur",
|
| 49 |
+
"te-ur", "or-pa", "gu-ml", "gu-pa", "hi-te",
|
| 50 |
+
"en-te", "ml-te", "pa-ur", "hi-ur", "mr-or",
|
| 51 |
+
"en-ur", "ml-ur", "bn-mr", "gu-ta", "pa-te",
|
| 52 |
+
"bn-gu", "bn-ur", "ml-mr", "or-ta", "ta-te",
|
| 53 |
"gu-or", "en-gu", "hi-mr", "mr-ta", "en-mr"
|
| 54 |
]
|
| 55 |
|
| 56 |
+
# TODO: 失败, 下载不到文件 http://preon.iiit.ac.in/~jerin/resources/datasets/pib_v1.3.tar.gz
|
| 57 |
text_set = set()
|
| 58 |
counter = defaultdict(int)
|
| 59 |
with open(args.output_file, "w", encoding="utf-8") as f:
|
examples/preprocess/preprocess_qed_amara.py
ADDED
|
@@ -0,0 +1,99 @@
|
|
|
|
|
|
|
|
|
|
|
|
|
|
|
|
|
|
|
|
|
|
|
|
|
|
|
|
|
|
|
|
|
|
|
|
|
|
|
|
|
|
|
|
|
|
|
|
|
|
|
|
|
|
|
|
|
|
|
|
|
|
|
|
|
|
|
|
|
|
|
|
|
|
|
|
|
|
|
|
|
|
|
|
|
|
|
|
|
|
|
|
|
|
|
|
|
|
|
|
|
|
|
|
|
|
|
|
|
|
|
|
|
|
|
|
|
|
|
|
|
|
|
|
|
|
|
|
|
|
|
|
|
|
|
|
|
|
|
|
|
|
|
|
|
|
|
|
|
|
|
|
|
|
|
|
|
|
|
|
|
|
|
|
|
|
|
|
|
|
|
|
|
|
|
|
|
|
|
|
|
|
|
|
|
|
|
|
|
|
|
|
|
|
|
|
|
|
|
|
|
|
|
|
|
|
|
|
|
|
|
|
|
|
|
|
|
|
|
|
|
|
|
|
|
|
|
|
|
|
|
|
|
|
|
|
|
|
|
|
|
|
|
|
|
|
|
|
|
|
|
|
|
|
|
|
|
|
|
|
|
|
|
|
|
|
|
|
|
|
|
|
|
|
|
|
|
|
|
|
|
|
|
|
|
|
|
|
|
|
|
|
|
|
|
|
|
|
|
|
|
| 1 |
+
#!/usr/bin/python3
|
| 2 |
+
# -*- coding: utf-8 -*-
|
| 3 |
+
import argparse
|
| 4 |
+
from collections import defaultdict
|
| 5 |
+
import json
|
| 6 |
+
import os
|
| 7 |
+
import sys
|
| 8 |
+
|
| 9 |
+
pwd = os.path.abspath(os.path.dirname(__file__))
|
| 10 |
+
sys.path.append(os.path.join(pwd, "../../"))
|
| 11 |
+
|
| 12 |
+
import datasets
|
| 13 |
+
from datasets import load_dataset, DownloadMode
|
| 14 |
+
from tqdm import tqdm
|
| 15 |
+
|
| 16 |
+
from language_identification import LANGUAGE_MAP
|
| 17 |
+
from project_settings import project_path
|
| 18 |
+
|
| 19 |
+
|
| 20 |
+
def get_args():
|
| 21 |
+
parser = argparse.ArgumentParser()
|
| 22 |
+
parser.add_argument("--dataset_path", default="qed_amara", type=str)
|
| 23 |
+
parser.add_argument(
|
| 24 |
+
"--dataset_cache_dir",
|
| 25 |
+
default=(project_path / "hub_datasets").as_posix(),
|
| 26 |
+
type=str
|
| 27 |
+
)
|
| 28 |
+
parser.add_argument(
|
| 29 |
+
"--output_file",
|
| 30 |
+
default=(project_path / "data/qed_amara.jsonl"),
|
| 31 |
+
type=str
|
| 32 |
+
)
|
| 33 |
+
|
| 34 |
+
args = parser.parse_args()
|
| 35 |
+
return args
|
| 36 |
+
|
| 37 |
+
|
| 38 |
+
def main():
|
| 39 |
+
args = get_args()
|
| 40 |
+
|
| 41 |
+
name_list = [
|
| 42 |
+
"ar-ko",
|
| 43 |
+
"de-fr",
|
| 44 |
+
"es-it",
|
| 45 |
+
"en-ja",
|
| 46 |
+
"he-nl"
|
| 47 |
+
]
|
| 48 |
+
|
| 49 |
+
text_set = set()
|
| 50 |
+
counter = defaultdict(int)
|
| 51 |
+
with open(args.output_file, "w", encoding="utf-8") as f:
|
| 52 |
+
for name in name_list:
|
| 53 |
+
try:
|
| 54 |
+
dataset_dict = load_dataset(
|
| 55 |
+
path=args.dataset_path,
|
| 56 |
+
name=name,
|
| 57 |
+
cache_dir=args.dataset_cache_dir,
|
| 58 |
+
# download_mode=DownloadMode.FORCE_REDOWNLOAD
|
| 59 |
+
)
|
| 60 |
+
except datasets.builder.DatasetGenerationError:
|
| 61 |
+
print("skip subset: {}".format(name))
|
| 62 |
+
continue
|
| 63 |
+
for k, v in dataset_dict.items():
|
| 64 |
+
split = k
|
| 65 |
+
if split not in ("train", "validation", "test"):
|
| 66 |
+
print("skip split: {}".format(split))
|
| 67 |
+
continue
|
| 68 |
+
|
| 69 |
+
for sample in tqdm(v):
|
| 70 |
+
translation = sample["translation"]
|
| 71 |
+
for language, text in translation.items():
|
| 72 |
+
text = text.strip()
|
| 73 |
+
text = text.replace(" ", " ")
|
| 74 |
+
text = text.replace("", "-")
|
| 75 |
+
|
| 76 |
+
if text in text_set:
|
| 77 |
+
continue
|
| 78 |
+
text_set.add(text)
|
| 79 |
+
|
| 80 |
+
if language not in LANGUAGE_MAP.keys():
|
| 81 |
+
raise AssertionError("language: {}, text: {}".format(language, text))
|
| 82 |
+
|
| 83 |
+
row = {
|
| 84 |
+
"text": text,
|
| 85 |
+
"language": language,
|
| 86 |
+
"data_source": "qed_amara",
|
| 87 |
+
"split": split
|
| 88 |
+
}
|
| 89 |
+
row = json.dumps(row, ensure_ascii=False)
|
| 90 |
+
f.write("{}\n".format(row))
|
| 91 |
+
counter[split] += 1
|
| 92 |
+
|
| 93 |
+
print("counter: {}".format(counter))
|
| 94 |
+
|
| 95 |
+
return
|
| 96 |
+
|
| 97 |
+
|
| 98 |
+
if __name__ == "__main__":
|
| 99 |
+
main()
|
examples/preprocess/preprocess_ro_sts_parallel.py
ADDED
|
@@ -0,0 +1,86 @@
|
|
|
|
|
|
|
|
|
|
|
|
|
|
|
|
|
|
|
|
|
|
|
|
|
|
|
|
|
|
|
|
|
|
|
|
|
|
|
|
|
|
|
|
|
|
|
|
|
|
|
|
|
|
|
|
|
|
|
|
|
|
|
|
|
|
|
|
|
|
|
|
|
|
|
|
|
|
|
|
|
|
|
|
|
|
|
|
|
|
|
|
|
|
|
|
|
|
|
|
|
|
|
|
|
|
|
|
|
|
|
|
|
|
|
|
|
|
|
|
|
|
|
|
|
|
|
|
|
|
|
|
|
|
|
|
|
|
|
|
|
|
|
|
|
|
|
|
|
|
|
|
|
|
|
|
|
|
|
|
|
|
|
|
|
|
|
|
|
|
|
|
|
|
|
|
|
|
|
|
|
|
|
|
|
|
|
|
|
|
|
|
|
|
|
|
|
|
|
|
|
|
|
|
|
|
|
|
|
|
|
|
|
|
|
|
|
|
|
|
|
|
|
|
|
|
|
|
|
|
|
|
|
|
|
|
|
|
|
|
|
|
|
|
|
|
|
|
|
|
|
|
|
|
|
|
|
|
|
|
|
|
| 1 |
+
#!/usr/bin/python3
|
| 2 |
+
# -*- coding: utf-8 -*-
|
| 3 |
+
import argparse
|
| 4 |
+
from collections import defaultdict
|
| 5 |
+
import json
|
| 6 |
+
import os
|
| 7 |
+
import sys
|
| 8 |
+
|
| 9 |
+
pwd = os.path.abspath(os.path.dirname(__file__))
|
| 10 |
+
sys.path.append(os.path.join(pwd, "../../"))
|
| 11 |
+
|
| 12 |
+
from datasets import load_dataset, DownloadMode
|
| 13 |
+
from tqdm import tqdm
|
| 14 |
+
|
| 15 |
+
from language_identification import LANGUAGE_MAP
|
| 16 |
+
from project_settings import project_path
|
| 17 |
+
|
| 18 |
+
|
| 19 |
+
def get_args():
|
| 20 |
+
parser = argparse.ArgumentParser()
|
| 21 |
+
parser.add_argument("--dataset_path", default="ro_sts_parallel", type=str)
|
| 22 |
+
parser.add_argument(
|
| 23 |
+
"--dataset_cache_dir",
|
| 24 |
+
default=(project_path / "hub_datasets").as_posix(),
|
| 25 |
+
type=str
|
| 26 |
+
)
|
| 27 |
+
parser.add_argument(
|
| 28 |
+
"--output_file",
|
| 29 |
+
default=(project_path / "data/ro_sts_parallel.jsonl"),
|
| 30 |
+
type=str
|
| 31 |
+
)
|
| 32 |
+
|
| 33 |
+
args = parser.parse_args()
|
| 34 |
+
return args
|
| 35 |
+
|
| 36 |
+
|
| 37 |
+
def main():
|
| 38 |
+
args = get_args()
|
| 39 |
+
|
| 40 |
+
dataset_dict = load_dataset(
|
| 41 |
+
path=args.dataset_path,
|
| 42 |
+
cache_dir=args.dataset_cache_dir,
|
| 43 |
+
# download_mode=DownloadMode.FORCE_REDOWNLOAD
|
| 44 |
+
)
|
| 45 |
+
print(dataset_dict)
|
| 46 |
+
|
| 47 |
+
text_set = set()
|
| 48 |
+
counter = defaultdict(int)
|
| 49 |
+
with open(args.output_file, "w", encoding="utf-8") as f:
|
| 50 |
+
for k, v in dataset_dict.items():
|
| 51 |
+
split = k
|
| 52 |
+
if split not in ("train", "validation", "test"):
|
| 53 |
+
print("skip split: {}".format(split))
|
| 54 |
+
continue
|
| 55 |
+
|
| 56 |
+
for sample in tqdm(v):
|
| 57 |
+
translation = sample["translation"]
|
| 58 |
+
for language, text in translation.items():
|
| 59 |
+
text = text.strip()
|
| 60 |
+
text = text.replace(" ", " ")
|
| 61 |
+
text = text.replace("", "-")
|
| 62 |
+
|
| 63 |
+
if text in text_set:
|
| 64 |
+
continue
|
| 65 |
+
text_set.add(text)
|
| 66 |
+
|
| 67 |
+
if language not in LANGUAGE_MAP.keys():
|
| 68 |
+
raise AssertionError("language: {}, text: {}".format(language, text))
|
| 69 |
+
|
| 70 |
+
row = {
|
| 71 |
+
"text": text,
|
| 72 |
+
"language": language,
|
| 73 |
+
"data_source": "ro_sts_parallel",
|
| 74 |
+
"split": split
|
| 75 |
+
}
|
| 76 |
+
row = json.dumps(row, ensure_ascii=False)
|
| 77 |
+
f.write("{}\n".format(row))
|
| 78 |
+
counter[split] += 1
|
| 79 |
+
|
| 80 |
+
print("counter: {}".format(counter))
|
| 81 |
+
|
| 82 |
+
return
|
| 83 |
+
|
| 84 |
+
|
| 85 |
+
if __name__ == '__main__':
|
| 86 |
+
main()
|
examples/preprocess/preprocess_setimes.py
ADDED
|
@@ -0,0 +1,140 @@
|
|
|
|
|
|
|
|
|
|
|
|
|
|
|
|
|
|
|
|
|
|
|
|
|
|
|
|
|
|
|
|
|
|
|
|
|
|
|
|
|
|
|
|
|
|
|
|
|
|
|
|
|
|
|
|
|
|
|
|
|
|
|
|
|
|
|
|
|
|
|
|
|
|
|
|
|
|
|
|
|
|
|
|
|
|
|
|
|
|
|
|
|
|
|
|
|
|
|
|
|
|
|
|
|
|
|
|
|
|
|
|
|
|
|
|
|
|
|
|
|
|
|
|
|
|
|
|
|
|
|
|
|
|
|
|
|
|
|
|
|
|
|
|
|
|
|
|
|
|
|
|
|
|
|
|
|
|
|
|
|
|
|
|
|
|
|
|
|
|
|
|
|
|
|
|
|
|
|
|
|
|
|
|
|
|
|
|
|
|
|
|
|
|
|
|
|
|
|
|
|
|
|
|
|
|
|
|
|
|
|
|
|
|
|
|
|
|
|
|
|
|
|
|
|
|
|
|
|
|
|
|
|
|
|
|
|
|
|
|
|
|
|
|
|
|
|
|
|
|
|
|
|
|
|
|
|
|
|
|
|
|
|
|
|
|
|
|
|
|
|
|
|
|
|
|
|
|
|
|
|
|
|
|
|
|
|
|
|
|
|
|
|
|
|
|
|
|
|
|
|
|
|
|
|
|
|
|
|
|
|
|
|
|
|
|
|
|
|
|
|
|
|
|
|
|
|
|
|
|
|
|
|
|
|
|
|
|
|
|
|
|
|
|
|
|
|
|
|
|
|
|
|
|
|
|
|
|
|
|
|
|
|
|
|
|
|
|
|
|
|
|
|
|
|
|
|
|
|
|
|
|
|
|
|
|
|
|
|
|
|
|
|
|
|
|
|
|
|
|
|
|
|
|
|
|
|
|
|
|
|
|
|
|
|
|
|
|
|
|
|
|
|
|
| 1 |
+
#!/usr/bin/python3
|
| 2 |
+
# -*- coding: utf-8 -*-
|
| 3 |
+
import argparse
|
| 4 |
+
from collections import defaultdict
|
| 5 |
+
import json
|
| 6 |
+
import os
|
| 7 |
+
import sys
|
| 8 |
+
|
| 9 |
+
pwd = os.path.abspath(os.path.dirname(__file__))
|
| 10 |
+
sys.path.append(os.path.join(pwd, "../../"))
|
| 11 |
+
|
| 12 |
+
import datasets
|
| 13 |
+
from datasets import load_dataset, DownloadMode
|
| 14 |
+
from tqdm import tqdm
|
| 15 |
+
|
| 16 |
+
from language_identification import LANGUAGE_MAP
|
| 17 |
+
from project_settings import project_path
|
| 18 |
+
|
| 19 |
+
|
| 20 |
+
def get_args():
|
| 21 |
+
parser = argparse.ArgumentParser()
|
| 22 |
+
parser.add_argument("--dataset_path", default="setimes", type=str)
|
| 23 |
+
parser.add_argument(
|
| 24 |
+
"--dataset_cache_dir",
|
| 25 |
+
default=(project_path / "hub_datasets").as_posix(),
|
| 26 |
+
type=str
|
| 27 |
+
)
|
| 28 |
+
parser.add_argument(
|
| 29 |
+
"--output_file",
|
| 30 |
+
default=(project_path / "data/setimes.jsonl"),
|
| 31 |
+
type=str
|
| 32 |
+
)
|
| 33 |
+
|
| 34 |
+
args = parser.parse_args()
|
| 35 |
+
return args
|
| 36 |
+
|
| 37 |
+
|
| 38 |
+
def main():
|
| 39 |
+
args = get_args()
|
| 40 |
+
|
| 41 |
+
name_list = [
|
| 42 |
+
"bg-bs",
|
| 43 |
+
"bg-el",
|
| 44 |
+
"bg-en",
|
| 45 |
+
"bg-hr",
|
| 46 |
+
"bg-mk",
|
| 47 |
+
"bg-ro",
|
| 48 |
+
"bg-sq",
|
| 49 |
+
"bg-sr",
|
| 50 |
+
"bg-tr",
|
| 51 |
+
"bs-el",
|
| 52 |
+
"bs-en",
|
| 53 |
+
"bs-hr",
|
| 54 |
+
"bs-mk",
|
| 55 |
+
"bs-ro",
|
| 56 |
+
"bs-sq",
|
| 57 |
+
"bs-sr",
|
| 58 |
+
"bs-tr",
|
| 59 |
+
"el-en",
|
| 60 |
+
"el-hr",
|
| 61 |
+
"el-mk",
|
| 62 |
+
"el-ro",
|
| 63 |
+
"el-sq",
|
| 64 |
+
"el-sr",
|
| 65 |
+
"el-tr",
|
| 66 |
+
"en-hr",
|
| 67 |
+
"en-mk",
|
| 68 |
+
"en-ro",
|
| 69 |
+
"en-sq",
|
| 70 |
+
"en-sr",
|
| 71 |
+
"en-tr",
|
| 72 |
+
"hr-mk",
|
| 73 |
+
"hr-ro",
|
| 74 |
+
"hr-sq",
|
| 75 |
+
"hr-sr",
|
| 76 |
+
"hr-tr",
|
| 77 |
+
"mk-ro",
|
| 78 |
+
"mk-sq",
|
| 79 |
+
"mk-sr",
|
| 80 |
+
"mk-tr",
|
| 81 |
+
"ro-sq",
|
| 82 |
+
"ro-sr",
|
| 83 |
+
"ro-tr",
|
| 84 |
+
"sq-sr",
|
| 85 |
+
"sq-tr",
|
| 86 |
+
"sr-tr",
|
| 87 |
+
]
|
| 88 |
+
|
| 89 |
+
# TODO: http://nlp.ffzg.hr 访问不到。
|
| 90 |
+
text_set = set()
|
| 91 |
+
counter = defaultdict(int)
|
| 92 |
+
with open(args.output_file, "w", encoding="utf-8") as f:
|
| 93 |
+
for name in name_list:
|
| 94 |
+
try:
|
| 95 |
+
dataset_dict = load_dataset(
|
| 96 |
+
path=args.dataset_path,
|
| 97 |
+
name=name,
|
| 98 |
+
cache_dir=args.dataset_cache_dir,
|
| 99 |
+
# download_mode=DownloadMode.FORCE_REDOWNLOAD
|
| 100 |
+
)
|
| 101 |
+
except datasets.builder.DatasetGenerationError:
|
| 102 |
+
print("skip subset: {}".format(name))
|
| 103 |
+
continue
|
| 104 |
+
for k, v in dataset_dict.items():
|
| 105 |
+
split = k
|
| 106 |
+
if split not in ("train", "validation", "test"):
|
| 107 |
+
print("skip split: {}".format(split))
|
| 108 |
+
continue
|
| 109 |
+
|
| 110 |
+
for sample in tqdm(v):
|
| 111 |
+
translation = sample["translation"]
|
| 112 |
+
for language, text in translation.items():
|
| 113 |
+
text = text.strip()
|
| 114 |
+
text = text.replace(" ", " ")
|
| 115 |
+
text = text.replace("", "-")
|
| 116 |
+
|
| 117 |
+
if text in text_set:
|
| 118 |
+
continue
|
| 119 |
+
text_set.add(text)
|
| 120 |
+
|
| 121 |
+
if language not in LANGUAGE_MAP.keys():
|
| 122 |
+
raise AssertionError("language: {}, text: {}".format(language, text))
|
| 123 |
+
|
| 124 |
+
row = {
|
| 125 |
+
"text": text,
|
| 126 |
+
"language": language,
|
| 127 |
+
"data_source": "setimes",
|
| 128 |
+
"split": split
|
| 129 |
+
}
|
| 130 |
+
row = json.dumps(row, ensure_ascii=False)
|
| 131 |
+
f.write("{}\n".format(row))
|
| 132 |
+
counter[split] += 1
|
| 133 |
+
|
| 134 |
+
print("counter: {}".format(counter))
|
| 135 |
+
|
| 136 |
+
return
|
| 137 |
+
|
| 138 |
+
|
| 139 |
+
if __name__ == "__main__":
|
| 140 |
+
main()
|
examples/preprocess/preprocess_spc.py
ADDED
|
@@ -0,0 +1,99 @@
|
|
|
|
|
|
|
|
|
|
|
|
|
|
|
|
|
|
|
|
|
|
|
|
|
|
|
|
|
|
|
|
|
|
|
|
|
|
|
|
|
|
|
|
|
|
|
|
|
|
|
|
|
|
|
|
|
|
|
|
|
|
|
|
|
|
|
|
|
|
|
|
|
|
|
|
|
|
|
|
|
|
|
|
|
|
|
|
|
|
|
|
|
|
|
|
|
|
|
|
|
|
|
|
|
|
|
|
|
|
|
|
|
|
|
|
|
|
|
|
|
|
|
|
|
|
|
|
|
|
|
|
|
|
|
|
|
|
|
|
|
|
|
|
|
|
|
|
|
|
|
|
|
|
|
|
|
|
|
|
|
|
|
|
|
|
|
|
|
|
|
|
|
|
|
|
|
|
|
|
|
|
|
|
|
|
|
|
|
|
|
|
|
|
|
|
|
|
|
|
|
|
|
|
|
|
|
|
|
|
|
|
|
|
|
|
|
|
|
|
|
|
|
|
|
|
|
|
|
|
|
|
|
|
|
|
|
|
|
|
|
|
|
|
|
|
|
|
|
|
|
|
|
|
|
|
|
|
|
|
|
|
|
|
|
|
|
|
|
|
|
|
|
|
|
|
|
|
|
|
|
|
|
|
|
|
|
|
|
|
|
|
|
|
|
|
|
|
|
|
|
| 1 |
+
#!/usr/bin/python3
|
| 2 |
+
# -*- coding: utf-8 -*-
|
| 3 |
+
import argparse
|
| 4 |
+
from collections import defaultdict
|
| 5 |
+
import json
|
| 6 |
+
import os
|
| 7 |
+
import sys
|
| 8 |
+
|
| 9 |
+
pwd = os.path.abspath(os.path.dirname(__file__))
|
| 10 |
+
sys.path.append(os.path.join(pwd, "../../"))
|
| 11 |
+
|
| 12 |
+
import datasets
|
| 13 |
+
from datasets import load_dataset, DownloadMode
|
| 14 |
+
from tqdm import tqdm
|
| 15 |
+
|
| 16 |
+
from language_identification import LANGUAGE_MAP
|
| 17 |
+
from project_settings import project_path
|
| 18 |
+
|
| 19 |
+
|
| 20 |
+
def get_args():
|
| 21 |
+
parser = argparse.ArgumentParser()
|
| 22 |
+
parser.add_argument("--dataset_path", default="spc", type=str)
|
| 23 |
+
parser.add_argument(
|
| 24 |
+
"--dataset_cache_dir",
|
| 25 |
+
default=(project_path / "hub_datasets").as_posix(),
|
| 26 |
+
type=str
|
| 27 |
+
)
|
| 28 |
+
parser.add_argument(
|
| 29 |
+
"--output_file",
|
| 30 |
+
default=(project_path / "data/spc.jsonl"),
|
| 31 |
+
type=str
|
| 32 |
+
)
|
| 33 |
+
|
| 34 |
+
args = parser.parse_args()
|
| 35 |
+
return args
|
| 36 |
+
|
| 37 |
+
|
| 38 |
+
def main():
|
| 39 |
+
args = get_args()
|
| 40 |
+
|
| 41 |
+
name_list = [
|
| 42 |
+
"af-en",
|
| 43 |
+
"el-en",
|
| 44 |
+
"en-zh",
|
| 45 |
+
]
|
| 46 |
+
|
| 47 |
+
text_set = set()
|
| 48 |
+
counter = defaultdict(int)
|
| 49 |
+
with open(args.output_file, "w", encoding="utf-8") as f:
|
| 50 |
+
for name in name_list:
|
| 51 |
+
try:
|
| 52 |
+
dataset_dict = load_dataset(
|
| 53 |
+
path=args.dataset_path,
|
| 54 |
+
name=name,
|
| 55 |
+
cache_dir=args.dataset_cache_dir,
|
| 56 |
+
# download_mode=DownloadMode.FORCE_REDOWNLOAD
|
| 57 |
+
)
|
| 58 |
+
except datasets.builder.DatasetGenerationError:
|
| 59 |
+
print("skip subset: {}".format(name))
|
| 60 |
+
continue
|
| 61 |
+
for k, v in dataset_dict.items():
|
| 62 |
+
split = k
|
| 63 |
+
if split not in ("train", "validation", "test"):
|
| 64 |
+
print("skip split: {}".format(split))
|
| 65 |
+
continue
|
| 66 |
+
|
| 67 |
+
for sample in tqdm(v):
|
| 68 |
+
translation = sample["translation"]
|
| 69 |
+
if len(set(translation.values())) != len(translation.values()):
|
| 70 |
+
continue
|
| 71 |
+
for language, text in translation.items():
|
| 72 |
+
text = text.strip()
|
| 73 |
+
text = text.replace(" ", " ")
|
| 74 |
+
text = text.replace("", "-")
|
| 75 |
+
|
| 76 |
+
if text in text_set:
|
| 77 |
+
continue
|
| 78 |
+
text_set.add(text)
|
| 79 |
+
|
| 80 |
+
if language not in LANGUAGE_MAP.keys():
|
| 81 |
+
raise AssertionError("language: {}, text: {}".format(language, text))
|
| 82 |
+
|
| 83 |
+
row = {
|
| 84 |
+
"text": text,
|
| 85 |
+
"language": language,
|
| 86 |
+
"data_source": "spc",
|
| 87 |
+
"split": split
|
| 88 |
+
}
|
| 89 |
+
row = json.dumps(row, ensure_ascii=False)
|
| 90 |
+
f.write("{}\n".format(row))
|
| 91 |
+
counter[split] += 1
|
| 92 |
+
|
| 93 |
+
print("counter: {}".format(counter))
|
| 94 |
+
|
| 95 |
+
return
|
| 96 |
+
|
| 97 |
+
|
| 98 |
+
if __name__ == "__main__":
|
| 99 |
+
main()
|
examples/preprocess/preprocess_tanzil.py
ADDED
|
@@ -0,0 +1,99 @@
|
|
|
|
|
|
|
|
|
|
|
|
|
|
|
|
|
|
|
|
|
|
|
|
|
|
|
|
|
|
|
|
|
|
|
|
|
|
|
|
|
|
|
|
|
|
|
|
|
|
|
|
|
|
|
|
|
|
|
|
|
|
|
|
|
|
|
|
|
|
|
|
|
|
|
|
|
|
|
|
|
|
|
|
|
|
|
|
|
|
|
|
|
|
|
|
|
|
|
|
|
|
|
|
|
|
|
|
|
|
|
|
|
|
|
|
|
|
|
|
|
|
|
|
|
|
|
|
|
|
|
|
|
|
|
|
|
|
|
|
|
|
|
|
|
|
|
|
|
|
|
|
|
|
|
|
|
|
|
|
|
|
|
|
|
|
|
|
|
|
|
|
|
|
|
|
|
|
|
|
|
|
|
|
|
|
|
|
|
|
|
|
|
|
|
|
|
|
|
|
|
|
|
|
|
|
|
|
|
|
|
|
|
|
|
|
|
|
|
|
|
|
|
|
|
|
|
|
|
|
|
|
|
|
|
|
|
|
|
|
|
|
|
|
|
|
|
|
|
|
|
|
|
|
|
|
|
|
|
|
|
|
|
|
|
|
|
|
|
|
|
|
|
|
|
|
|
|
|
|
|
|
|
|
|
|
|
|
|
|
|
|
|
|
|
|
|
|
|
|
|
| 1 |
+
#!/usr/bin/python3
|
| 2 |
+
# -*- coding: utf-8 -*-
|
| 3 |
+
import argparse
|
| 4 |
+
from collections import defaultdict
|
| 5 |
+
import json
|
| 6 |
+
import os
|
| 7 |
+
import sys
|
| 8 |
+
|
| 9 |
+
pwd = os.path.abspath(os.path.dirname(__file__))
|
| 10 |
+
sys.path.append(os.path.join(pwd, "../../"))
|
| 11 |
+
|
| 12 |
+
import datasets
|
| 13 |
+
from datasets import load_dataset, DownloadMode
|
| 14 |
+
from tqdm import tqdm
|
| 15 |
+
|
| 16 |
+
from language_identification import LANGUAGE_MAP
|
| 17 |
+
from project_settings import project_path
|
| 18 |
+
|
| 19 |
+
|
| 20 |
+
def get_args():
|
| 21 |
+
parser = argparse.ArgumentParser()
|
| 22 |
+
parser.add_argument("--dataset_path", default="tanzil", type=str)
|
| 23 |
+
parser.add_argument(
|
| 24 |
+
"--dataset_cache_dir",
|
| 25 |
+
default=(project_path / "hub_datasets").as_posix(),
|
| 26 |
+
type=str
|
| 27 |
+
)
|
| 28 |
+
parser.add_argument(
|
| 29 |
+
"--output_file",
|
| 30 |
+
default=(project_path / "data/tanzil.jsonl"),
|
| 31 |
+
type=str
|
| 32 |
+
)
|
| 33 |
+
|
| 34 |
+
args = parser.parse_args()
|
| 35 |
+
return args
|
| 36 |
+
|
| 37 |
+
|
| 38 |
+
def main():
|
| 39 |
+
args = get_args()
|
| 40 |
+
|
| 41 |
+
name_list = [
|
| 42 |
+
"af-en",
|
| 43 |
+
"el-en",
|
| 44 |
+
"en-zh",
|
| 45 |
+
]
|
| 46 |
+
|
| 47 |
+
text_set = set()
|
| 48 |
+
counter = defaultdict(int)
|
| 49 |
+
with open(args.output_file, "w", encoding="utf-8") as f:
|
| 50 |
+
for name in name_list:
|
| 51 |
+
try:
|
| 52 |
+
dataset_dict = load_dataset(
|
| 53 |
+
path=args.dataset_path,
|
| 54 |
+
name=name,
|
| 55 |
+
cache_dir=args.dataset_cache_dir,
|
| 56 |
+
# download_mode=DownloadMode.FORCE_REDOWNLOAD
|
| 57 |
+
)
|
| 58 |
+
except datasets.builder.DatasetGenerationError:
|
| 59 |
+
print("skip subset: {}".format(name))
|
| 60 |
+
continue
|
| 61 |
+
for k, v in dataset_dict.items():
|
| 62 |
+
split = k
|
| 63 |
+
if split not in ("train", "validation", "test"):
|
| 64 |
+
print("skip split: {}".format(split))
|
| 65 |
+
continue
|
| 66 |
+
|
| 67 |
+
for sample in tqdm(v):
|
| 68 |
+
translation = sample["translation"]
|
| 69 |
+
if len(set(translation.values())) != len(translation.values()):
|
| 70 |
+
continue
|
| 71 |
+
for language, text in translation.items():
|
| 72 |
+
text = text.strip()
|
| 73 |
+
text = text.replace(" ", " ")
|
| 74 |
+
text = text.replace("", "-")
|
| 75 |
+
|
| 76 |
+
if text in text_set:
|
| 77 |
+
continue
|
| 78 |
+
text_set.add(text)
|
| 79 |
+
|
| 80 |
+
if language not in LANGUAGE_MAP.keys():
|
| 81 |
+
raise AssertionError("language: {}, text: {}".format(language, text))
|
| 82 |
+
|
| 83 |
+
row = {
|
| 84 |
+
"text": text,
|
| 85 |
+
"language": language,
|
| 86 |
+
"data_source": "tanzil",
|
| 87 |
+
"split": split
|
| 88 |
+
}
|
| 89 |
+
row = json.dumps(row, ensure_ascii=False)
|
| 90 |
+
f.write("{}\n".format(row))
|
| 91 |
+
counter[split] += 1
|
| 92 |
+
|
| 93 |
+
print("counter: {}".format(counter))
|
| 94 |
+
|
| 95 |
+
return
|
| 96 |
+
|
| 97 |
+
|
| 98 |
+
if __name__ == "__main__":
|
| 99 |
+
main()
|
examples/preprocess/preprocess_wmt19.py
ADDED
|
@@ -0,0 +1,104 @@
|
|
|
|
|
|
|
|
|
|
|
|
|
|
|
|
|
|
|
|
|
|
|
|
|
|
|
|
|
|
|
|
|
|
|
|
|
|
|
|
|
|
|
|
|
|
|
|
|
|
|
|
|
|
|
|
|
|
|
|
|
|
|
|
|
|
|
|
|
|
|
|
|
|
|
|
|
|
|
|
|
|
|
|
|
|
|
|
|
|
|
|
|
|
|
|
|
|
|
|
|
|
|
|
|
|
|
|
|
|
|
|
|
|
|
|
|
|
|
|
|
|
|
|
|
|
|
|
|
|
|
|
|
|
|
|
|
|
|
|
|
|
|
|
|
|
|
|
|
|
|
|
|
|
|
|
|
|
|
|
|
|
|
|
|
|
|
|
|
|
|
|
|
|
|
|
|
|
|
|
|
|
|
|
|
|
|
|
|
|
|
|
|
|
|
|
|
|
|
|
|
|
|
|
|
|
|
|
|
|
|
|
|
|
|
|
|
|
|
|
|
|
|
|
|
|
|
|
|
|
|
|
|
|
|
|
|
|
|
|
|
|
|
|
|
|
|
|
|
|
|
|
|
|
|
|
|
|
|
|
|
|
|
|
|
|
|
|
|
|
|
|
|
|
|
|
|
|
|
|
|
|
|
|
|
|
|
|
|
|
|
|
|
|
|
|
|
|
|
|
|
|
|
|
|
|
|
|
|
|
|
|
|
|
|
|
| 1 |
+
#!/usr/bin/python3
|
| 2 |
+
# -*- coding: utf-8 -*-
|
| 3 |
+
import argparse
|
| 4 |
+
from collections import defaultdict
|
| 5 |
+
import json
|
| 6 |
+
import os
|
| 7 |
+
import sys
|
| 8 |
+
|
| 9 |
+
pwd = os.path.abspath(os.path.dirname(__file__))
|
| 10 |
+
sys.path.append(os.path.join(pwd, "../../"))
|
| 11 |
+
|
| 12 |
+
import datasets
|
| 13 |
+
from datasets import load_dataset, DownloadMode
|
| 14 |
+
from tqdm import tqdm
|
| 15 |
+
|
| 16 |
+
from language_identification import LANGUAGE_MAP
|
| 17 |
+
from project_settings import project_path
|
| 18 |
+
|
| 19 |
+
|
| 20 |
+
def get_args():
|
| 21 |
+
parser = argparse.ArgumentParser()
|
| 22 |
+
parser.add_argument("--dataset_path", default="wmt/wmt19", type=str)
|
| 23 |
+
parser.add_argument(
|
| 24 |
+
"--dataset_cache_dir",
|
| 25 |
+
default=(project_path / "hub_datasets").as_posix(),
|
| 26 |
+
type=str
|
| 27 |
+
)
|
| 28 |
+
parser.add_argument(
|
| 29 |
+
"--output_file",
|
| 30 |
+
default=(project_path / "data/wmt19.jsonl"),
|
| 31 |
+
type=str
|
| 32 |
+
)
|
| 33 |
+
|
| 34 |
+
args = parser.parse_args()
|
| 35 |
+
return args
|
| 36 |
+
|
| 37 |
+
|
| 38 |
+
def main():
|
| 39 |
+
args = get_args()
|
| 40 |
+
|
| 41 |
+
name_list = [
|
| 42 |
+
"cs-en",
|
| 43 |
+
"de-en",
|
| 44 |
+
"fi-en",
|
| 45 |
+
"fr-de",
|
| 46 |
+
"gu-en",
|
| 47 |
+
"kk-en",
|
| 48 |
+
"lt-en",
|
| 49 |
+
"ru-en",
|
| 50 |
+
"zh-en",
|
| 51 |
+
]
|
| 52 |
+
|
| 53 |
+
# TODO: 全部子集加载都会失败.
|
| 54 |
+
text_set = set()
|
| 55 |
+
counter = defaultdict(int)
|
| 56 |
+
with open(args.output_file, "w", encoding="utf-8") as f:
|
| 57 |
+
for name in name_list:
|
| 58 |
+
try:
|
| 59 |
+
dataset_dict = load_dataset(
|
| 60 |
+
path=args.dataset_path,
|
| 61 |
+
name=name,
|
| 62 |
+
cache_dir=args.dataset_cache_dir,
|
| 63 |
+
# download_mode=DownloadMode.FORCE_REDOWNLOAD
|
| 64 |
+
)
|
| 65 |
+
except datasets.builder.DatasetGenerationError:
|
| 66 |
+
print("skip subset: {}".format(name))
|
| 67 |
+
continue
|
| 68 |
+
for k, v in dataset_dict.items():
|
| 69 |
+
split = k
|
| 70 |
+
if split not in ("train", "validation", "test"):
|
| 71 |
+
print("skip split: {}".format(split))
|
| 72 |
+
continue
|
| 73 |
+
|
| 74 |
+
for sample in tqdm(v):
|
| 75 |
+
translation = sample["translation"]
|
| 76 |
+
for language, text in translation.items():
|
| 77 |
+
text = text.strip()
|
| 78 |
+
text = text.replace(" ", " ")
|
| 79 |
+
text = text.replace("", "-")
|
| 80 |
+
|
| 81 |
+
if text in text_set:
|
| 82 |
+
continue
|
| 83 |
+
text_set.add(text)
|
| 84 |
+
|
| 85 |
+
if language not in LANGUAGE_MAP.keys():
|
| 86 |
+
raise AssertionError("language: {}, text: {}".format(language, text))
|
| 87 |
+
|
| 88 |
+
row = {
|
| 89 |
+
"text": text,
|
| 90 |
+
"language": language,
|
| 91 |
+
"data_source": "wmt19",
|
| 92 |
+
"split": split
|
| 93 |
+
}
|
| 94 |
+
row = json.dumps(row, ensure_ascii=False)
|
| 95 |
+
f.write("{}\n".format(row))
|
| 96 |
+
counter[split] += 1
|
| 97 |
+
|
| 98 |
+
print("counter: {}".format(counter))
|
| 99 |
+
|
| 100 |
+
return
|
| 101 |
+
|
| 102 |
+
|
| 103 |
+
if __name__ == "__main__":
|
| 104 |
+
main()
|
language_identification.py
CHANGED
|
@@ -72,7 +72,10 @@ _URLS = {
|
|
| 72 |
"para_pat_fr_ko": "data/para_pat_fr_ko.jsonl",
|
| 73 |
"para_pat_fr_ru": "data/para_pat_fr_ru.jsonl",
|
| 74 |
"php": "data/php.jsonl",
|
|
|
|
|
|
|
| 75 |
"scandi_langid": "data/scandi_langid.jsonl",
|
|
|
|
| 76 |
"stsb_multi_mt": "data/stsb_multi_mt.jsonl",
|
| 77 |
"tatoeba": "data/tatoeba.jsonl",
|
| 78 |
"xnli": "data/xnli.jsonl",
|
|
@@ -93,6 +96,7 @@ _CITATION = """\
|
|
| 93 |
|
| 94 |
|
| 95 |
LANGUAGE_MAP = {
|
|
|
|
| 96 |
"ar": "arabic",
|
| 97 |
"bg": "bulgarian",
|
| 98 |
"bn": "bengali",
|
|
@@ -110,6 +114,8 @@ LANGUAGE_MAP = {
|
|
| 110 |
"fr": "french",
|
| 111 |
"ga": "irish",
|
| 112 |
"gl": "galician",
|
|
|
|
|
|
|
| 113 |
"hi": "hindi",
|
| 114 |
"hi_en": "hindi english",
|
| 115 |
"hr": "croatian",
|
|
@@ -120,6 +126,7 @@ LANGUAGE_MAP = {
|
|
| 120 |
"it": "italian",
|
| 121 |
"ja": "japanese",
|
| 122 |
"ko": "korean",
|
|
|
|
| 123 |
"lt": "lithuanian",
|
| 124 |
"lv": "latvian",
|
| 125 |
"mr": "marathi",
|
|
@@ -219,7 +226,10 @@ class LanguageIdentification(datasets.GeneratorBasedBuilder):
|
|
| 219 |
datasets.BuilderConfig(name="para_pat_fr_ko", version=VERSION, description="para_pat_fr_ko"),
|
| 220 |
datasets.BuilderConfig(name="para_pat_fr_ru", version=VERSION, description="para_pat_fr_ru"),
|
| 221 |
datasets.BuilderConfig(name="php", version=VERSION, description="php"),
|
|
|
|
|
|
|
| 222 |
datasets.BuilderConfig(name="scandi_langid", version=VERSION, description="scandi_langid"),
|
|
|
|
| 223 |
datasets.BuilderConfig(name="stsb_multi_mt", version=VERSION, description="stsb_multi_mt"),
|
| 224 |
datasets.BuilderConfig(name="tatoeba", version=VERSION, description="tatoeba"),
|
| 225 |
datasets.BuilderConfig(name="xnli", version=VERSION, description="xnli"),
|
|
|
|
| 72 |
"para_pat_fr_ko": "data/para_pat_fr_ko.jsonl",
|
| 73 |
"para_pat_fr_ru": "data/para_pat_fr_ru.jsonl",
|
| 74 |
"php": "data/php.jsonl",
|
| 75 |
+
"qed_amara": "data/qed_amara.jsonl",
|
| 76 |
+
"ro_sts_parallel": "data/ro_sts_parallel.jsonl",
|
| 77 |
"scandi_langid": "data/scandi_langid.jsonl",
|
| 78 |
+
"spc": "data/spc.jsonl",
|
| 79 |
"stsb_multi_mt": "data/stsb_multi_mt.jsonl",
|
| 80 |
"tatoeba": "data/tatoeba.jsonl",
|
| 81 |
"xnli": "data/xnli.jsonl",
|
|
|
|
| 96 |
|
| 97 |
|
| 98 |
LANGUAGE_MAP = {
|
| 99 |
+
"af": "boolean (afrikaans)",
|
| 100 |
"ar": "arabic",
|
| 101 |
"bg": "bulgarian",
|
| 102 |
"bn": "bengali",
|
|
|
|
| 114 |
"fr": "french",
|
| 115 |
"ga": "irish",
|
| 116 |
"gl": "galician",
|
| 117 |
+
"gu": "gujarati",
|
| 118 |
+
"he": "hebrew",
|
| 119 |
"hi": "hindi",
|
| 120 |
"hi_en": "hindi english",
|
| 121 |
"hr": "croatian",
|
|
|
|
| 126 |
"it": "italian",
|
| 127 |
"ja": "japanese",
|
| 128 |
"ko": "korean",
|
| 129 |
+
"kk": "kazakh",
|
| 130 |
"lt": "lithuanian",
|
| 131 |
"lv": "latvian",
|
| 132 |
"mr": "marathi",
|
|
|
|
| 226 |
datasets.BuilderConfig(name="para_pat_fr_ko", version=VERSION, description="para_pat_fr_ko"),
|
| 227 |
datasets.BuilderConfig(name="para_pat_fr_ru", version=VERSION, description="para_pat_fr_ru"),
|
| 228 |
datasets.BuilderConfig(name="php", version=VERSION, description="php"),
|
| 229 |
+
datasets.BuilderConfig(name="qed_amara", version=VERSION, description="qed_amara"),
|
| 230 |
+
datasets.BuilderConfig(name="ro_sts_parallel", version=VERSION, description="ro_sts_parallel"),
|
| 231 |
datasets.BuilderConfig(name="scandi_langid", version=VERSION, description="scandi_langid"),
|
| 232 |
+
datasets.BuilderConfig(name="spc", version=VERSION, description="spc"),
|
| 233 |
datasets.BuilderConfig(name="stsb_multi_mt", version=VERSION, description="stsb_multi_mt"),
|
| 234 |
datasets.BuilderConfig(name="tatoeba", version=VERSION, description="tatoeba"),
|
| 235 |
datasets.BuilderConfig(name="xnli", version=VERSION, description="xnli"),
|
load_data.md
CHANGED
|
@@ -23,6 +23,7 @@
|
|
| 23 |
| fr | french | 10000 | iwslt2017 |
|
| 24 |
| ga | irish | 10000 | multi_para_crawl |
|
| 25 |
| gl | galician | 3096 | tatoeba |
|
|
|
|
| 26 |
| hi | hindi | 10000 | open_subtitles |
|
| 27 |
| hi_en | hindi | 7180 | cmu_hinglish_dog |
|
| 28 |
| hr | croatian | 10000 | hrenwac_para |
|
|
@@ -32,6 +33,7 @@
|
|
| 32 |
| is | icelandic | 2973 | europa_ecdc_tm; europa_eac_tm |
|
| 33 |
| it | italian | 10000 | iwslt2017 |
|
| 34 |
| ja | japanese | 10000 | iwslt2017 |
|
|
|
|
| 35 |
| ko | korean | 10000 | iwslt2017 |
|
| 36 |
| lt | lithuanian | 10000 | emea |
|
| 37 |
| lv | latvian | 4595 | europa_ecdc_tm; europa_eac_tm |
|
|
@@ -78,6 +80,7 @@
|
|
| 78 |
|
| 79 |
| 语种 | 语种全称 | 样本个数 | 数据来源 |
|
| 80 |
| :--- | :---: | :---: | :---: |
|
|
|
|
| 81 |
| ar | arabic | 100000 | iwslt2017 |
|
| 82 |
| bg | bulgarian | 100000 | xnli |
|
| 83 |
| bn | bengali | 36064 | open_subtitles |
|
|
@@ -86,7 +89,7 @@
|
|
| 86 |
| da | danish | 100000 | open_subtitles |
|
| 87 |
| de | german | 100000 | iwslt2017 |
|
| 88 |
| el | modern greek | 100000 | emea |
|
| 89 |
-
| en | english |
|
| 90 |
| eo | esperanto | 94101 | tatoeba; open_subtitles |
|
| 91 |
| es | spanish | 100000 | xnli |
|
| 92 |
| et | estonian | 100000 | emea |
|
|
@@ -95,6 +98,7 @@
|
|
| 95 |
| fr | french | 100000 | iwslt2017 |
|
| 96 |
| ga | irish | 100000 | multi_para_crawl |
|
| 97 |
| gl | galician | 3096 | tatoeba |
|
|
|
|
| 98 |
| hi | hindi | 100000 | xnli |
|
| 99 |
| hi_en | hindi | 7180 | cmu_hinglish_dog |
|
| 100 |
| hr | croatian | 95844 | hrenwac_para |
|
|
@@ -104,6 +108,7 @@
|
|
| 104 |
| is | icelandic | 100000 | multi_para_crawl |
|
| 105 |
| it | italian | 100000 | iwslt2017 |
|
| 106 |
| ja | japanese | 100000 | iwslt2017 |
|
|
|
|
| 107 |
| ko | korean | 100000 | iwslt2017 |
|
| 108 |
| lt | lithuanian | 100000 | emea |
|
| 109 |
| lv | latvian | 100000 | multi_para_crawl |
|
|
@@ -128,6 +133,6 @@
|
|
| 128 |
| ur | urdu | 100000 | xnli |
|
| 129 |
| vi | vietnamese | 100000 | xnli |
|
| 130 |
| yo | yoruba | 9970 | menyo20k_mt |
|
| 131 |
-
| zh | chinese |
|
| 132 |
| zu | zulu, south africa | 26801 | autshumato |
|
| 133 |
|
|
|
|
| 23 |
| fr | french | 10000 | iwslt2017 |
|
| 24 |
| ga | irish | 10000 | multi_para_crawl |
|
| 25 |
| gl | galician | 3096 | tatoeba |
|
| 26 |
+
| gu | gujarati | - | - |
|
| 27 |
| hi | hindi | 10000 | open_subtitles |
|
| 28 |
| hi_en | hindi | 7180 | cmu_hinglish_dog |
|
| 29 |
| hr | croatian | 10000 | hrenwac_para |
|
|
|
|
| 33 |
| is | icelandic | 2973 | europa_ecdc_tm; europa_eac_tm |
|
| 34 |
| it | italian | 10000 | iwslt2017 |
|
| 35 |
| ja | japanese | 10000 | iwslt2017 |
|
| 36 |
+
| kk | kazakh | - | - |
|
| 37 |
| ko | korean | 10000 | iwslt2017 |
|
| 38 |
| lt | lithuanian | 10000 | emea |
|
| 39 |
| lv | latvian | 4595 | europa_ecdc_tm; europa_eac_tm |
|
|
|
|
| 80 |
|
| 81 |
| 语种 | 语种全称 | 样本个数 | 数据来源 |
|
| 82 |
| :--- | :---: | :---: | :---: |
|
| 83 |
+
| af | afrikaans | 35214 | spc |
|
| 84 |
| ar | arabic | 100000 | iwslt2017 |
|
| 85 |
| bg | bulgarian | 100000 | xnli |
|
| 86 |
| bn | bengali | 36064 | open_subtitles |
|
|
|
|
| 89 |
| da | danish | 100000 | open_subtitles |
|
| 90 |
| de | german | 100000 | iwslt2017 |
|
| 91 |
| el | modern greek | 100000 | emea |
|
| 92 |
+
| en | english | 200000 | iwslt2017 |
|
| 93 |
| eo | esperanto | 94101 | tatoeba; open_subtitles |
|
| 94 |
| es | spanish | 100000 | xnli |
|
| 95 |
| et | estonian | 100000 | emea |
|
|
|
|
| 98 |
| fr | french | 100000 | iwslt2017 |
|
| 99 |
| ga | irish | 100000 | multi_para_crawl |
|
| 100 |
| gl | galician | 3096 | tatoeba |
|
| 101 |
+
| gu | gujarati | - | - |
|
| 102 |
| hi | hindi | 100000 | xnli |
|
| 103 |
| hi_en | hindi | 7180 | cmu_hinglish_dog |
|
| 104 |
| hr | croatian | 95844 | hrenwac_para |
|
|
|
|
| 108 |
| is | icelandic | 100000 | multi_para_crawl |
|
| 109 |
| it | italian | 100000 | iwslt2017 |
|
| 110 |
| ja | japanese | 100000 | iwslt2017 |
|
| 111 |
+
| kk | kazakh | - | - |
|
| 112 |
| ko | korean | 100000 | iwslt2017 |
|
| 113 |
| lt | lithuanian | 100000 | emea |
|
| 114 |
| lv | latvian | 100000 | multi_para_crawl |
|
|
|
|
| 133 |
| ur | urdu | 100000 | xnli |
|
| 134 |
| vi | vietnamese | 100000 | xnli |
|
| 135 |
| yo | yoruba | 9970 | menyo20k_mt |
|
| 136 |
+
| zh | chinese | 200000 | xnli |
|
| 137 |
| zu | zulu, south africa | 26801 | autshumato |
|
| 138 |
|