sentence1
stringlengths 1
255
| label
stringclasses 4
values |
|---|---|
💚
|
positive
|
তথ্যবহুল বই
|
positive
|
ভালোই ছিলো!
|
positive
|
উদ্যোক্তাদের জন্য সেরা বই
|
positive
|
জাগরনের জোয়ারের প্রথম কিস্তি বেলা ফুরাবার আগে বইটি যেমন ভালো লেগেছে ঠিক তেমনই কোন অংশে কম নয় এই বইটি। বইটি পরে অনেক মজা পেয়েছি জেনেছি অনেক। পরবর্তী কিস্তির অপেক্ষায় রইলাম।
|
positive
|
একজন অষ্টম শ্রেণির ছাত্রী হিসেবে আমার কাছে বইটি খুবই ভালো লেগেছে। বইটি আমাদের মতো কিশোর পাঠকের উপযোগী করেই লেখা। আমার মনে হয় জাফর ইকবাল স্যারের অন্যান্য বইয়ের মতো এটিও আমাদের প্রিয় বইয়ের তালিকায় স্থান করে নিবে।
|
positive
|
প্রস্তাবিত নয়
|
negative
|
এক কথায় অসাধারন একটি বিষয়।
|
positive
|
যারা ইলেক্ট্রনিক্স শুরু করতে যাচ্ছে বা ইতোমধ্যে শুরু করেছে তাদের জন্য চমৎকার একটি বই।অত্যন্ত সহজ ভাষায় রিয়েল লাইফ এক্সপেরিমেন্ট সহ এই বইটি আমার দারুন লেগেছে।
|
positive
|
#সন্নিকর্ষ #রিভিউ♦এক নজরেঃ•গল্প সংকলনের নামঃ সন্নিকর্ষ•লেখকঃ তৃধা আনিকা, নুসরাত খান এ্যনি, শামীমা নাসরিন, আফসানা নীতু, লায়লা চৌধুরী, খাদিজা মিম•প্রকাশনীঃ ছাপাখানা প্রকাশনী•প্রচ্ছদঃ খালেদ সাইফুদ্দিন•মুদ্রিত মূল্যঃ ২৩০•পৃষ্ঠা সংখ্যাঃ ৯৬•প্রকাশকালঃ এপ্রিল ২
|
positive
|
বইঃমানবজমিন।লেখকঃশীর্ষেন্দু মুখোপাধ্যায়।বুক রিভিউঃএ-যুগের অন্যতম শক্তিমান কথা সাহিত্যিক শীর্ষেন্দু মুখোপাধ্যায়ের মহান সৃষ্টিকর্ম মানবজমিন। অনেকগুলো চরিত্রের সমন্বয়ের একটি দীর্ঘ উপন্যাস মানবজমিন। লোভ, ঘৃণা, প্রেম, রিপুর তাড়না, বাঁচার ইচ্ছে, উচ্চাকাঙ্ক্ষা ম
|
positive
|
গল্পটির শুরু বুয়েট ছাত্র তূর্যের এক ভয়াবহ এক স্বপ্নের মাধ্যমে। তূর্য তার এই দেখা দুঃস্বপ্নের ব্যাখ্যা তার ছাত্রী জয়ীতার কাছে জানতে পারে। জয়ীতা তাকে জানায় তার সামনে কোনো বিপদ অপেক্ষা করছে। আবার এইদিকে তূর্যের এক প্রতিবেশী দেশ বিখ্যাত বিজ্ঞানী দিদার বিজ্ঞান
|
positive
|
ব্যাক্তিগত চিন্তা ফুটে উঠেছে। স্মৃতি, রাজনীতি, সুখ-দুঃখের অনেক অজানা কথা উঠে এসেছে।
|
neutral
|
সুন্দর বই 3
|
positive
|
আলোকের এই ঝর্ণাধারায় শিরোনামে বইটি লেখকের একটি গল্প সংকলন৷ নামকরন গল্পসহ মোট পনেরোটি জীবনধর্মী গল্প নিয়ে লেখা এই বইটির গল্পগুলো সম্পর্কে শুরুতে একটু জেনে নেয়া যাক।ভালোবাসা মানে না বয়স, মানে না দূরত্ব। তাইতো জীবনের শেষ অংশে পৌঢ়ত্বে এসেও ভালোবাসার অনন্য উদা
|
positive
|
খারাপ না
|
negative
|
ইতিহাস বোঝার জন্য অবশ্যই পড়তে হবে।
|
positive
|
মাসুদুল হকের খুব তথ্যবহুল লেখা, আমি তাঁর আরও অনেক বই (মূলত ইংরেজি ইনফ্যাক্ট) পড়েছি।সাবাশ.সাবাশ.
|
positive
|
আবােল তাবােল‘আয়রে ভােলা খেয়াল খােলাস্বপনদোলা নাচিয়ে আয়।আয়রে পাগল আবােল তাবােলমত্ত মাদল বাজিয়ে আয়।'এমনই অপূর্ব শব্দে, হাসিখুশি ছন্দেপ্রজন্মের পর প্রজন্মকে আনন্দদিয়ে আসছেন সুকুমার রায়। তারছড়ার এক অনবদ্য সংগ্রহ হলােআবােল তাবােল। কাঠবুড়াে',‘কুমড়াে
|
positive
|
খুব দামি একটা ফোনকল। কোটি টাকার একটা ষড়যন্ত্র। যদি ঠিকমতো বাস্তবায়িত হয় দেশের ইতিহাস ই পাল্টে যাবে৷পেশাদার খুনি বাস্টার্ড কে ফিরে আসতে হলো দেশে৷ শীর্ষ সন্ত্রাসী ব্ল্যাক রঞ্জুকে খুন করার কন্ট্রাক্ট দেয়া হয়েছে তাকে৷ বিরাট অংকের টাকার বিনিময়ে বাস্টার্ড নেমে
|
positive
|
অতনু চক্রবর্ত্তীর এই বইটা অসাধারণ একটা কাজ হয়েছে। আজ থেকে একশ বছর পরে বাংলার বিজ্ঞানের ইতিহাস নিয়ে কেউ ছোট্ট একউ ঘাঁটাঘাঁটি করতে গেলেও অতনুর এই বইগুলির শরণাপন্ন হতে হবে ।
|
positive
|
ssc এর student দের practice এর জন্য best বই...!!!...
|
positive
|
আমার প্রিয় বই। দারুণ রোমাঞ্চে ভরপুর। এর পরের পার্ট সম্ভবত “ রহস্যের দ্বীপ ”। রহস্যের দ্বীপ বইটা আরও দারুণ।
|
positive
|
যদি কেউ আল্লাহর প্রেমর সাগরে দিতে চায় ঢুব।মাওলার সরাবে ভিজতে চুবচুব। তাহলে এই বইটি তার জন্য। আল্লাহু আকবার কি মধুর ভাষা এই বইটাতে কত না গভির ভাব।কবির ভাষায় বলতে গেলে -মাওলার তালাশ তরে রবে তুমি অকাতরেভাবিবে কতনা দেলেরি যন্ত্রনা।মাওলার খুজেতুমি কামরাবে এই ভ
|
positive
|
বাল্মীকি রামায়ণ প্রাচীন ভারতের অন্যতম শ্রেষ্ঠ মহাকাব্য। তবে রাজ শেখর বসু অনূদিত মহাকাব্যটি রামায়ণের সংক্ষিপ্ত সংস্করণ।এতে সর্ব প্রথমে বেশ গবেষণাপত্র একটি ভূমিকা দেওয়া হয়েছে যা পাঠকের রামায়ণ সম্পর্কে জ্ঞান লাভের জন্য সহায়ক হবে বিশেষত যদি সে সর্বপ্রথম
|
positive
|
সংগ্রহে এই বইটি পাওয়া দুর্দান্ত
|
positive
|
অবিশ্বাস্য বই ... প্রতিটি মুসলিম এটি পড়া উচিত
|
positive
|
দাদার বই মানেই অন্য রকম❤️
|
positive
|
সদ্য শিখতে থাকা বাচ্চাদের জন্য চমৎকার একটা সেট। আমার ২১ মাসের বাচ্চাটা এই বইগুলো থেকে খেলার ছলে মাশাআল্লাহ অনেক কিছু চিনতে পারে এবং আধো বুলিতে বলতেও পারে। খেলাও হয়, পড়াও হয়, জানাও হয়।
|
positive
|
চমৎকার বই
|
positive
|
সত্যিই আমার জন্য একটি খুব বিশেষ বই
|
positive
|
খুব ভালো একটা বই
|
positive
|
বইটি নিঃসন্দেহে উচ্চমানের একটি বই । এ নিয়ে কোন সন্দেহ নেই তবে আমার মনে হয় কেন জানি বইটি অরজিনাল প্রিন্ট না । কেননা অরজিনাল প্রিন্টের ইন্ডিয়ান বইতে বইয়ের দাম হিসেবে রুপি লেখা থাকবে কিন্তু এই বইতে তা নেই । সব থেকে বড় যে সমস্যা তা হল বইতে অসংখ্য বানান ভুল
|
positive
|
হালাল বিনোদন।
|
positive
|
অন্যদের জানে সেই হলো শিক্ষিত , কিন্তু জ্ঞানী হলো সেই যে নিজেকে জানে। অসাধারণ একটা বই। আবদুল কালামের ছোটবেলা থেকে শুরু করে জীবনের শেষ পর্যন্ত খুব সুন্দরভাবে দেওয়া আছে। জীবনে একবার হলেও পড়ে দেখতে পারেন।
|
positive
|
কুরআন মাজিদের এই কপিটি এক কথায় অনন্য ছিল। এর পাতা গুলো মসৃন এবং উন্নতমানের পাশা পাশি এর অনুবাদের ধরনটা খুব সুন্দর এবং সাবলীল যে, যে কেউ খুব সহজে বুঝতে পারবে প্রতিটা আয়াতের পাশে অনুবাদ দেওয়ায় পড়তে এবং বুঝতে বেশ সুবিধা হয়। আল্লাহ লেখকেকে উত্তম প্রতিদান দান
|
positive
|
মুহতারাম ড. আব্দুল্লাহ জাহাঙ্গীর এর লেখনি আমার খুবই ভালো লাগে!এই বই এর লেখনিও তার ব্যতিক্রম নয়।আল্লাহ তায়ালা মুহতারামকে উত্তম প্রতিদান দিন।
|
positive
|
অসাধারণ! এই বই দীর্ঘ আলোচনার দাবি রাখে।
|
positive
|
দুর্দান্ত i
|
positive
|
বই : বিয়ন্ড দ্য ম্যানমেইড ইউনিভার্সলেখক : তাসরুজ্জামান বাবুঘরানা : কল্পবৈজ্ঞানিক থ্রিলারপ্রকাশনী : সময় প্রকাশনমুদ্রিত মূল্য : ২০০ টাকাপ্রথম প্রকাশ : বইমেলা ২০১৮পৃষ্ঠা সংখ্যা : ১১২আজকে শেষ করলাম। এককথায় বলি, ‘জাস্ট এমাজিং!!’ বইটার কনসেপ্টটা খুবই নিউ...আমাদ
|
positive
|
সৃষ্টিকর্তাকে ধন্যবাদ
|
positive
|
দারুণ
|
positive
|
আলহামদুলিল্লাহ,ঈমানের দুর্বলতাগুলো চিহ্নিত করার জন্য এবং কিভাবে এটাকে প্রতিকার করা যাবে তা জানতে এই বইটি একবার ভালো করে পড়া উচিত,ইনশাআল্লাহ।ছোট কিন্তু খুবই উপকারি বই।
|
positive
|
বিস্ময়কর বই
|
positive
|
ভাল
|
positive
|
সাবলীল, সুখপাঠ্য। শিশু/কিশোর কাহিনী, বাস্তবতা দিয়ে বিশ্লেষণ না করে গল্প হিসাবে পড়ে গেলে ভালই লাগবে। তবে কিছুটা যেন একই ধাঁচের পুনরাবৃত্তি। একবার পড়েছি তৃপ্তি নিয়েই। তারপর তুলে রেখেছি। মনে হয়না বারবার পড়া হবে।
|
neutral
|
আসাধারণ একটি বই,, সবাইর পড়া উচিত।।
|
positive
|
নকল অক্স
|
negative
|
স্বতঃস্ফূর্তভাবে সফট কপিটির জন্য অপেক্ষা করছি।
|
positive
|
➤ কিছু কথা
মহান আল্লাহ আমাদের সৃষ্টি করেছেন তার ইবাদতের জন্য। আর তিনি আমাদের উপর ফরজ করেছেন তার ইবাদত করার আগে ঐ ইবাদত সংশ্লিষ্ট ইল্ম তথা জ্ঞান অর্জন করা। তাই মুসলিম হিসেবে আমাদের সকলের দ্বায়িত্ব সুউচ্চ রব আল্লাহ ﷻ এর দীন সম্পর্কে জ্ঞান অর্জন করা। বিশেষ
|
positive
|
Awesome Writing . বর্তমান যুব সমাজ প্রায় ধংসের মুখে যখনেউপড়ে পড়ছে, তখন এই বই টি খুব ই গুরত্ব বহন করবে আমা করি।
|
positive
|
একজন স্টুডেন্টের কিভাবে পড়া উচি, কিভাবে কোনটিতে অংশগ্রহণ করা দরকার। এমন দারুন সব বিষয় লিখে দিয়েছে। যা আমাদের শিক্ষার্থীদের খুব উপকারে আসবে। সাদমান ভাইকে আমার খুব ভালো লাগে কথা বলার স্টাইল ও।! 😍
|
positive
|
প্রথমবারের মত দাদার বইটা পড়ে ভালোবাসাটা আরো বেড়ে গেলো💜
|
positive
|
তৃতীয় সারির একজন অজ্ঞাত মডেলের লেখা একটি তৃতীয় সারির বই। প্রথম ১০ পেজেই ১০টির বেশী বানান ভুল। লেখনীও খুব একটা সুবিধার না। তাই লেখিকা হিসেবেও তৃতীয় সারির বললে খুব একটা ভুল হবে না। আজকাল নাম ফাটানোর জন্য সবাই বই লেখে ফেলে। এই কালচার থেকে আমাদের সবার বের হয়ে
|
negative
|
এটি একটি খুব উপকৃত বই ❣
|
positive
|
খুবই ভালো একটি বই কিনার জন্য অনুরোধ করা হল
|
positive
|
অসাধারণ একটি বই। বাংলা সাহিত্যে নতুন সংযোজন।
|
positive
|
অসাধারণ অনুপ্রেরণাদায়ক একটি বই । মাশাআল্লাহ
|
positive
|
দেশে-বিদেশে' পড়ে যেমন মনে হয়েছিল, 'ইশ্, শেষ হল কেন বইটা!'- 'ভাসানী যখন ইউরোপে' পড়েও একই রকম মনে হয়েছে-ইশ্, আরেকটু বড় হত বইটা! সত্য এই ভ্রমণ কাহিনী অদ্ভুত একটা টানে ধরে রাখে। তাঁদের বর্তমান ভ্রমণের সাথে সাথে বইটাতে উঠে আসে পাকিস্তানের ইতিহাস, শোষকদের
|
positive
|
ভাল না
|
negative
|
ফালতু একটা বই। টাকা পানিতে পড়ছে।
|
negative
|
ভাল
|
positive
|
বইয়ে কোন ভাজ নাই তাই ভাল লাগলো।
|
positive
|
খারাপ
|
negative
|
অনেক সুন্দর বই
|
positive
|
চিত্তাকর্ষক
|
positive
|
বইটি ভাল কিন্তু একেবারে বেশীই বেসিকে রয়ে গিয়েছে।
|
neutral
|
জস!
|
positive
|
আমি মনে করি আরও কিছু উদাহরণ রয়েছে।এত বেশি, যে সে কেবল কী পড়েছে তা মনে রাখতে অক্ষম হতে পারে।বইয়ের প্রায় অর্ধেক উদাহরণ দিয়ে আচ্ছাদিত।সামগ্রিকভাবে, বইটি নিজেই সম্পূর্ণ তবে তারা উদাহরণগুলির চেয়ে প্রক্রিয়াটিতে আরও বেশি মনোনিবেশ করতে পারলে এটি আরও কার্যক
|
neutral
|
আজকেই বইটা নিলাম মোটামোটি ভালো তবে এটা একটা রেফারেন্স বই ইংরেজী সাহিত্য সম্পর্কে ভালো জানতে হলে এর পাশাপাশি আরও বই পড়তে হবে।যারা ইংরেজি সাবজেক্টের ছাত্র না তারা পড়তে পারেন।আশা করি ভালো কিছু শিখতে পারবো ইনশাআল্লাহ 💝💝
|
neutral
|
আলহামদুলিল্লাহ। মাত্রই পড়া শেষ করলাম। শাইখ মুসা জিবরীল, উস্তাজ আল হাম্মুদা আর শাওয়ানা এ.আযীয এর কিছু সংকলন। জীবনে চলার পথের গুরুত্বপূর্ণ কিছু পাথেয় দেওয়া হয়েছে এই বইয়ে। বিশ্বাসীদের জন্য গুরুত্বপূর্ণ পাঠ এই বইটি।
|
positive
|
প্রয়োজনীয় বই।
|
positive
|
অনেক অজানা বিষয় জানলাম বইটি পড়ে।লেখক কে অভিনন্দন এত সুন্দর লেখনীর জন্ন।
|
positive
|
ধন্যবাদ
|
positive
|
ভূয়া বই। লেখকের প্রফেশনালিজমের অভাব রয়েছে। বইয়ের প্রিন্টিং ও একদম নিম্নমানের।
|
negative
|
মাশাআল্লাহ খুব সুন্দর একটি বই । যাযাক আল্লাহ খায়ের । বইটি অত্যন্ত গুরুত্বপুর্ন প্রত্যেক মুসলমানের যাতে তারা শয়তানের ওয়াসওয়াসা সম্পর্কে জানতে পারে। শয়তান মানুষের চির শত্রু এবং সে মানৃুষকে জাহান্নামে নিয়েই ছাড়বে তাই শয়তানকে প্রতিহত করতে হলে অবশ্যই তার কৌশল
|
positive
|
তামিম শাহরিয়ারের লেখা পাইথন দিয়ে প্রোগ্রাম শেখা বইটি আমার পছন্দের একটি বই। বাংলাদেশের শিক্ষাব্যবস্থায় C C Java বাদে আর কোন ল্যাংগুয়েজ খুব একটা পড়ানো হয়না৷ অথচ পাইথন অন্য সব ল্যাংগুয়েজের তুলনায় অনেক সহজ আর বুঝতেও কোন সমস্যা হয়না। একে তো দেশে শিক্ষাপ্রতিষ
|
positive
|
ডেটা কাঠামোর জন্য দুর্দান্ত বই ...
|
positive
|
এই বইটি আমার ফেভ 💓💓
|
positive
|
প্রতিটি মুসলিম নারী পুরূষের পড়া উচিতৎ। কারন পর্দা সম্পর্কে অনেক মুসলিম এখনো অজানা। ধন্যবাদ লেখক কে জাযাকাল্লাহ্ খায়ের।
|
positive
|
চমত্কার বিশ্লেষণাত্মক ব্যাখ্যা।আশা ভবিষ্যতে আরও পাবেন।
|
positive
|
বইটি ছোট হতে পারে কিন্তু বইয়ে অনেক গুরুত্বপূর্ণ তথ্যের ভান্ডার। দাম্পত্য জীবনে রেগুলার রুটিন করে নিন বইটিকে।😊
|
positive
|
সৃষ্টিকর্তাকে ধন্যবাদ
|
positive
|
গুণ ভাল, এবং আমি সন্তুষ্ট :)
|
positive
|
ভাল মানের
|
positive
|
একক কোন উপন্যাস নয় বইটি। আমি উপন্যাস মনে করেই কিনেছিলাম, কিন্তু বইটি কিছু গল্পের সংকলন। প্রথম গল্পটি পড়ে ভালো লেগেছে, পরের গল্পটিও ভালো। লেখার মান ও ভালো।
|
positive
|
Ei boi ta Amar life a first pora Islamic boi . Onek sundor moto shajanu boi .Ei boi pore onek meye hedayat pabe asha kori. Ami boi ta pore chilam teenager thaka kalin jokhon notun hedayat pai , Jibon a kaje legechilo ei boi. Bonra apnarao onek upokar pa
|
positive
|
খুব সুন্দর বই
|
positive
|
ভালো খারাপ না
|
neutral
|
আমার বই পড়ার শুরু মুহম্মদ জাফর ইকবালের কিশোর উপন্যাস দিয়ে। ক্লাস ফাইভে ছিলাম, ওনার একটা বই পেলেই গোগ্রাসে গিলতাম। সেগুলো আমার জীবনে বই পড়ার ক্ষেত্রে appetizer হিসেবে কাজ করেছে। এই বইটা তখনকারই পড়া। মনে আছে, খুব ভালো লেগেছিল। এতদিন পরে পুরো কাহিনী ভুলে গিয়
|
positive
|
এটা ভালো
|
neutral
|
বইটি অনেক উপকারী।
|
positive
|
গল্পটি বাস্তব জীবনের অনেক দিক তুলে ধরে।একজন নারীর আকাঙ্ক্ষা এবং দুর্বল চরিত্রের পুরুষের কাহিনী নিয়ে এই গল্প।কিভাবে ছাত্রী মালতী শিক্ষক নয়নাংশু এর প্রেমে পড়ে যায় কিন্তু বিবাহের পর বুঝতে পারে নয়নাংশু মোটেও তার কোনো কিছুই প্রাধান্য দেই না।যার ফলে বেড়ে যায় তা
|
positive
|
ধন্যবাদ লেখকদের এতো সুন্দর ভাবে উপস্থাপন করার জন্য বইটি
|
positive
|
নিজের স্পোকেন ইংলিশ নিয়ে খুব ভীতি কাজ করত। তাছাড়া অনেক জায়গার অনলাইন কোর্সগুলোর দামও অনেক বেশি। কিন্তু মুনজেরিন আপুর কোর্সটি নিয়ে অনেক আশাবাদী ছিলাম। এবং এটি আমাকে আশাহত করেনি। আগের থেকে আমার দক্ষতা অনেকগুণে বেড়েছে৷ বইটির জন্য অধীর আগ্রহে অপেক্ষা করছি!
|
positive
|
প্রত্যেককে অবশ্যই এই বইটি পড়তে হবে
|
positive
|
nice book আশা করি প্রেমের পাঁচফোড়ঁন সিজন 1,2 এর চেয়ে সিজন 3 অনন্য হবে
|
positive
|
অসাধারণ ২টি বই। বিশেষ করে নতুন উদ্যোক্তাদের জন্য অনেক বেশি কার্যকরী।
|
positive
|
অসাধারন একটা প্রেমের গল্প
|
positive
|
বাংলা ভাষায় দারুন একটি বই বলা যেতে পারে। আমি নিজেও একজন লেখক। গবেষণাগ্রন্থ লেখার নিমিত্তে বইটি রেফারেন্স হিসেবে গ্রহণ করবার মত অসাধারণ একটি বই। সময় পেলে, লেখকের সাথে দেখা করতে আগ্রহ প্রকাশ করছি। বিজ্ঞান যেখানে বলছে, পৃথিবীতেই প্রাণের উৎপত্তি, কিন্তু আমার
|
positive
|
BᴀɴɢʟᴀBᴏᴏᴋ: A Large-scale Bangla Dataset for Sentiment Analysis from Book Reviews
This repository contains the code, data, and models of the paper titled "BᴀɴɢʟᴀBᴏᴏᴋ: A Large-scale Bangla Dataset for Sentiment Analysis from Book Reviews" published in the Findings of the Association for Computational Linguistics: ACL 2023.
License: Creative Commons Attribution-NonCommercial-ShareAlike 4.0 International
Data Format
Each row consists of a book review sample. The table below describes what each column signifies.
| Column Title | Description |
|---|---|
id |
The unique identification number of the sample |
Book_Name |
The title of the book that has been evaluated by the review |
Writer_Name |
The name of the book's author |
Category |
The genre to which the book belongs |
Rating |
A numerical value such that A score reflecting the reviewer's subjective assessment of the book's quality |
Review |
The review text written by the reviewer |
Site |
The name of the online bookshop |
sentiment |
The conveyed sentiment and class label of the review For a review sample with rating , the sentiment label is, |
label |
The numerical representation of the sentiment label For a review sample with sentiment label , the numerical label is, |
Data Construction
Data Collection Process
For the data collection and preparation process of the BᴀɴɢʟᴀBᴏᴏᴋ dataset, we first compile a list of URLs for authors from online bookstores. From there, we procure URLs for the books. We meticulously scrape information such as book titles, author names, book categories, review texts, reviewer names, review dates, and ratings by utilizing these book URLs.

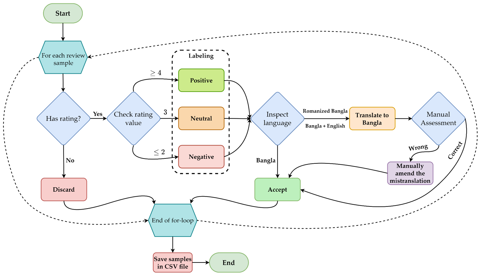
Labeling, Translation, and Validation of the Curated Samples
If a review does not have a rating, we deem it unannotated. Reviews with a rating of 1 or 2 are classified as negative, a rating of 3 is considered neutral, and a rating of 4 or 5 is classified as positive. After discarding the unannotated reviews, we curate a final dataset of 158,065 annotated reviews. Of these, 89,371 are written entirely in Bangla. The remaining 68,694 reviews were written in Romanized Bangla, English, or a mix of languages. They are translated into Bangla with Google Translator and a custom Python program using the googletrans library. The translations are subsequently subjected to manual review and scrutiny to confirm their accuracy.

Results
Citation
If you find this work useful, please cite our paper:
@inproceedings{kabir-etal-2023-banglabook,
title = "{B}angla{B}ook: A Large-scale {B}angla Dataset for Sentiment Analysis from Book Reviews",
author = "Kabir, Mohsinul and
Bin Mahfuz, Obayed and
Raiyan, Syed Rifat and
Mahmud, Hasan and
Hasan, Md Kamrul",
booktitle = "Findings of the Association for Computational Linguistics: ACL 2023",
month = jul,
year = "2023",
address = "Toronto, Canada",
publisher = "Association for Computational Linguistics",
url = "https://aclanthology.org/2023.findings-acl.80",
pages = "1237--1247",
abstract = "The analysis of consumer sentiment, as expressed through reviews, can provide a wealth of insight regarding the quality of a product. While the study of sentiment analysis has been widely explored in many popular languages, relatively less attention has been given to the Bangla language, mostly due to a lack of relevant data and cross-domain adaptability. To address this limitation, we present BanglaBook, a large-scale dataset of Bangla book reviews consisting of 158,065 samples classified into three broad categories: positive, negative, and neutral. We provide a detailed statistical analysis of the dataset and employ a range of machine learning models to establish baselines including SVM, LSTM, and Bangla-BERT. Our findings demonstrate a substantial performance advantage of pre-trained models over models that rely on manually crafted features, emphasizing the necessity for additional training resources in this domain. Additionally, we conduct an in-depth error analysis by examining sentiment unigrams, which may provide insight into common classification errors in under-resourced languages like Bangla. Our codes and data are publicly available at https://github.com/mohsinulkabir14/BanglaBook.",
}
- Downloads last month
- 109
